首页 > 福州 > 新闻详情

福州中考试卷和答案公布!

2025-06-21 来源:海峡都市报

N海都全媒体记者 吴臻 齐榕


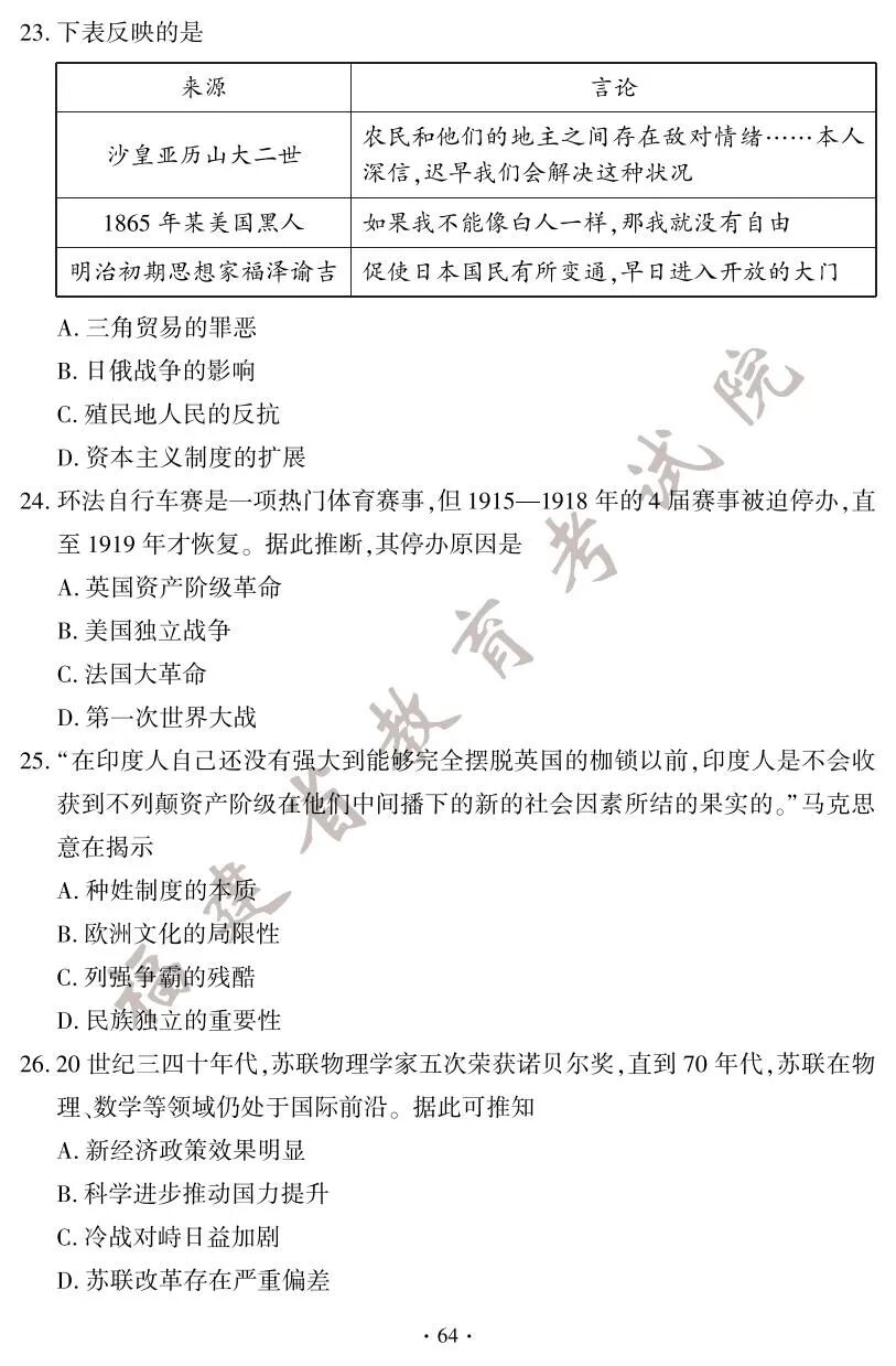
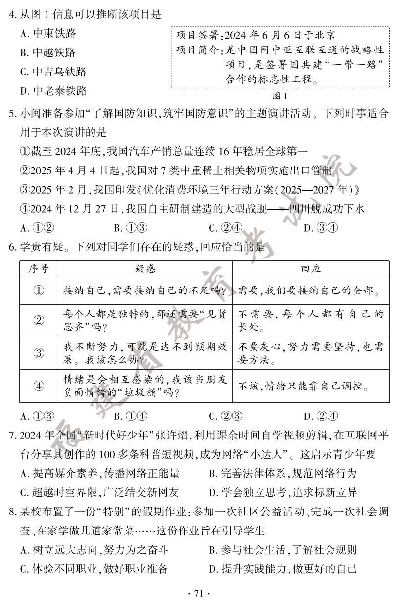
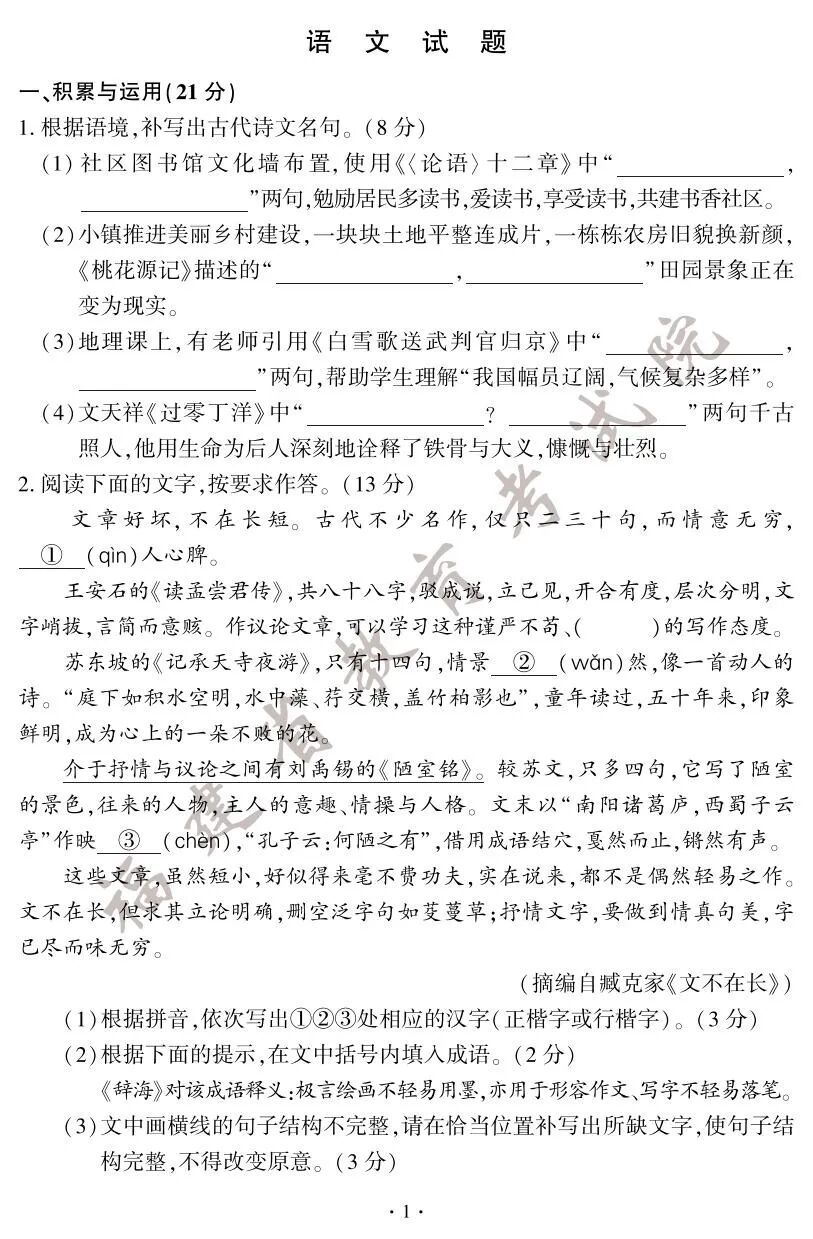
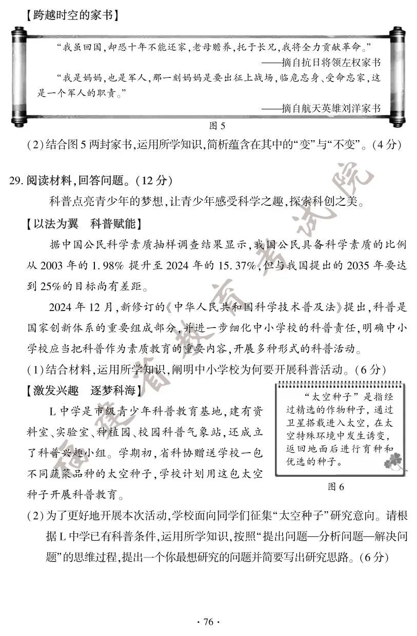
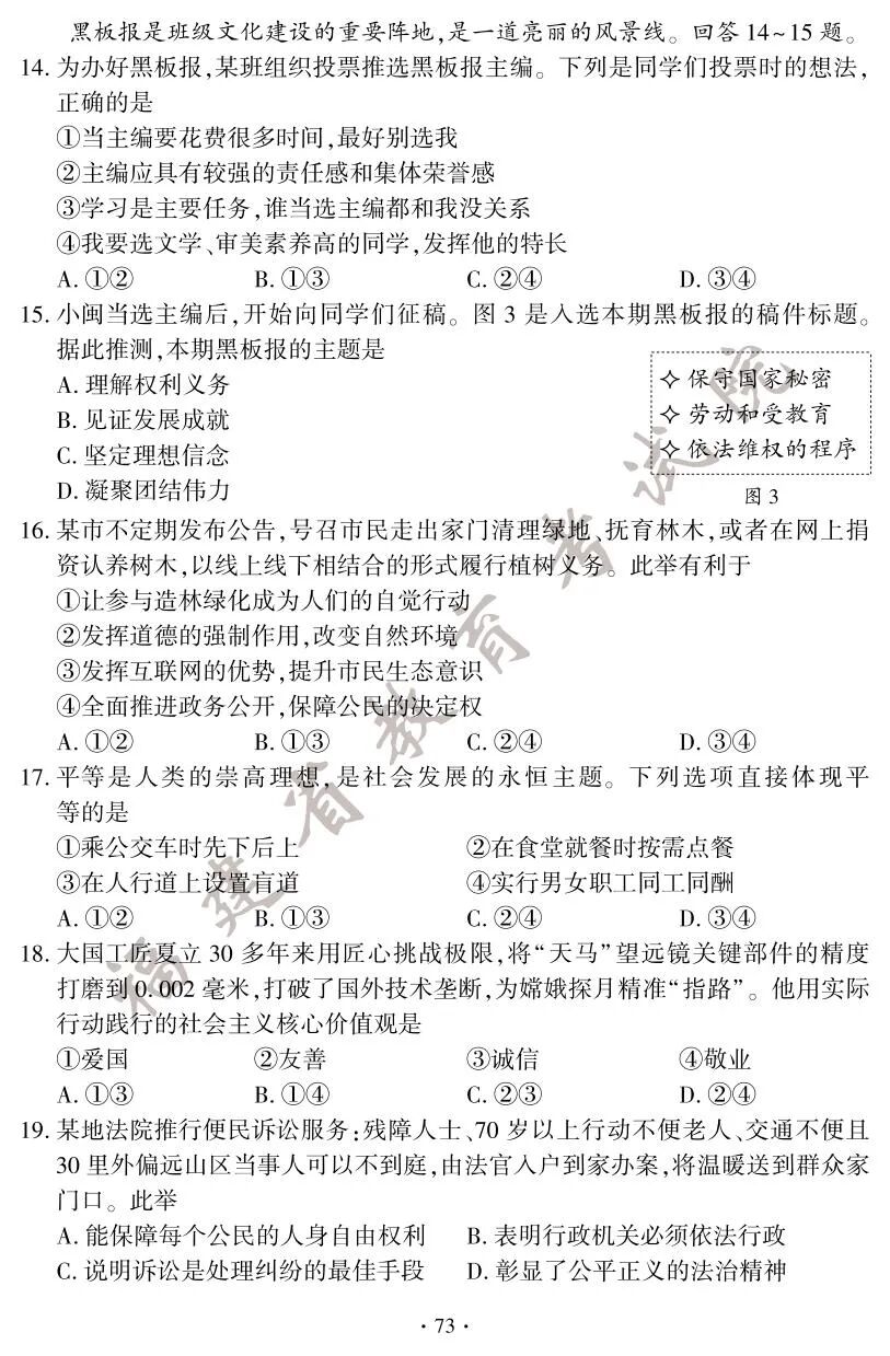
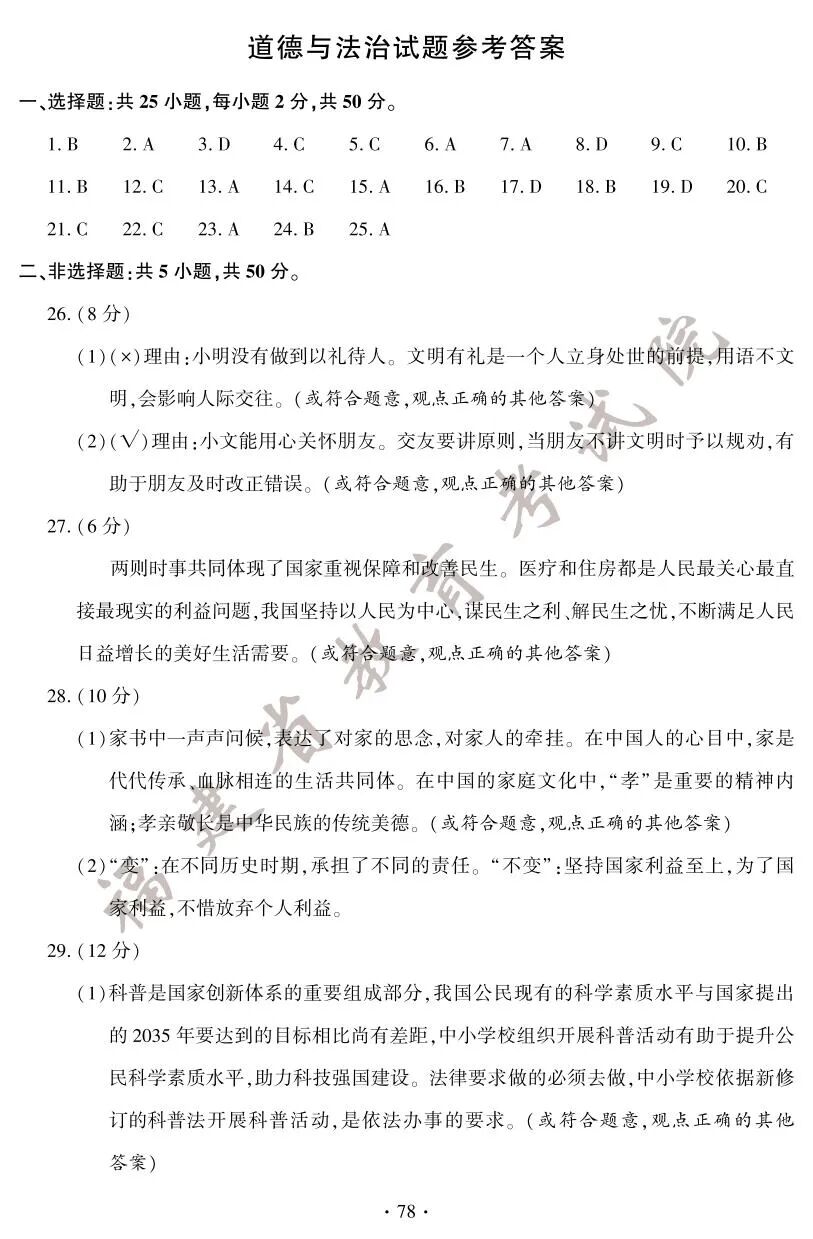
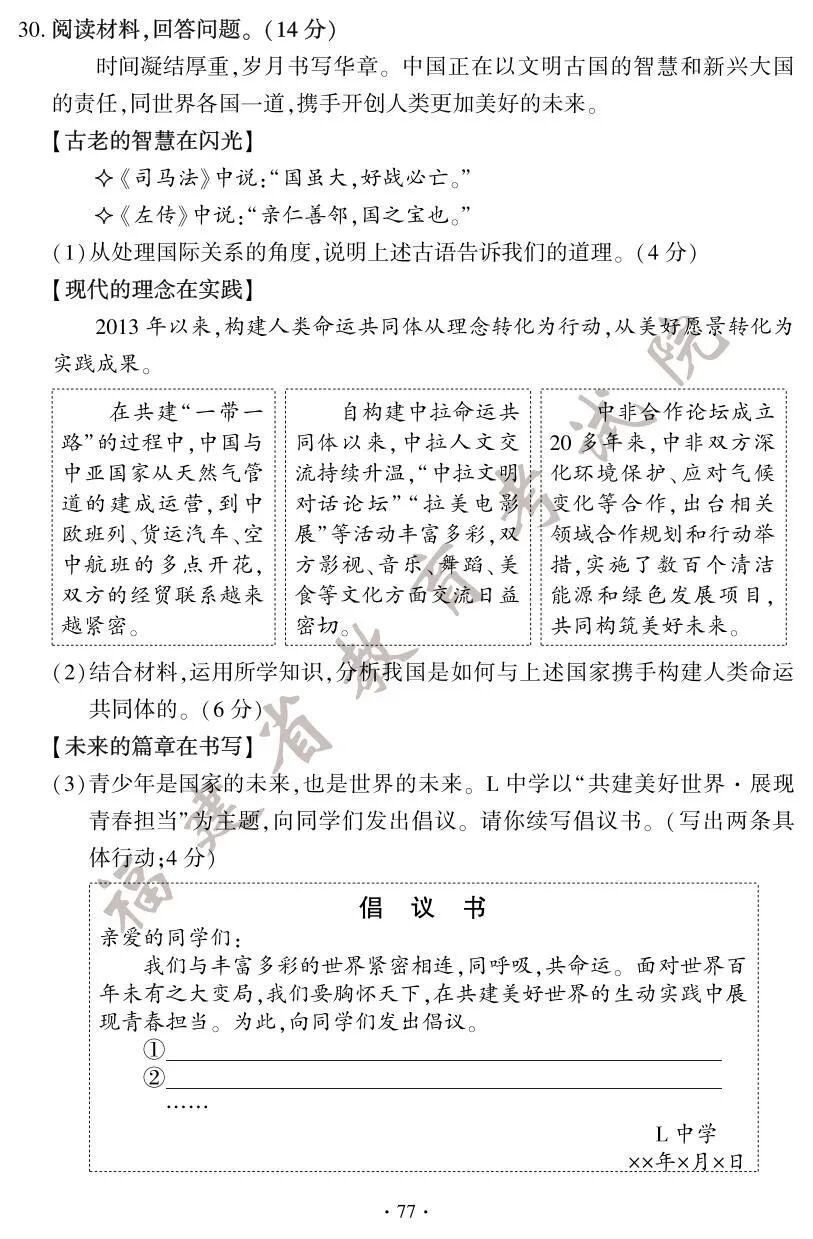
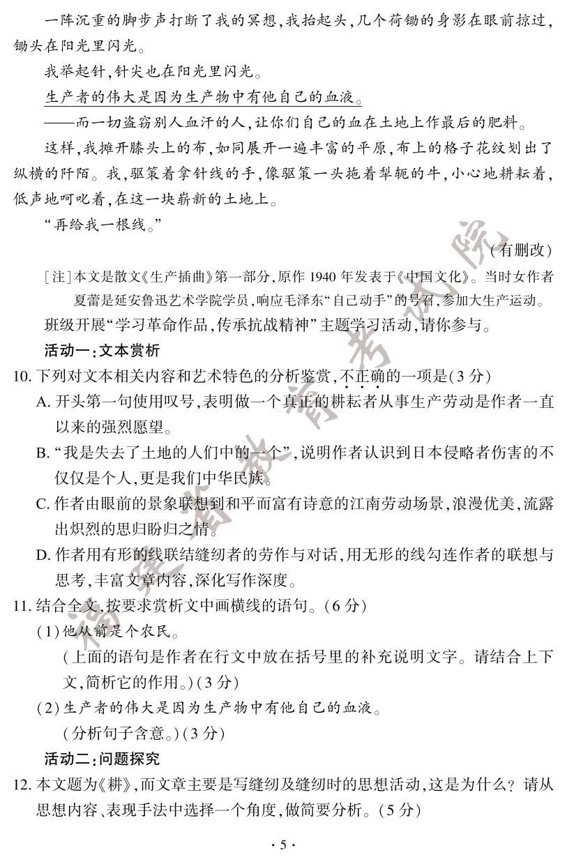
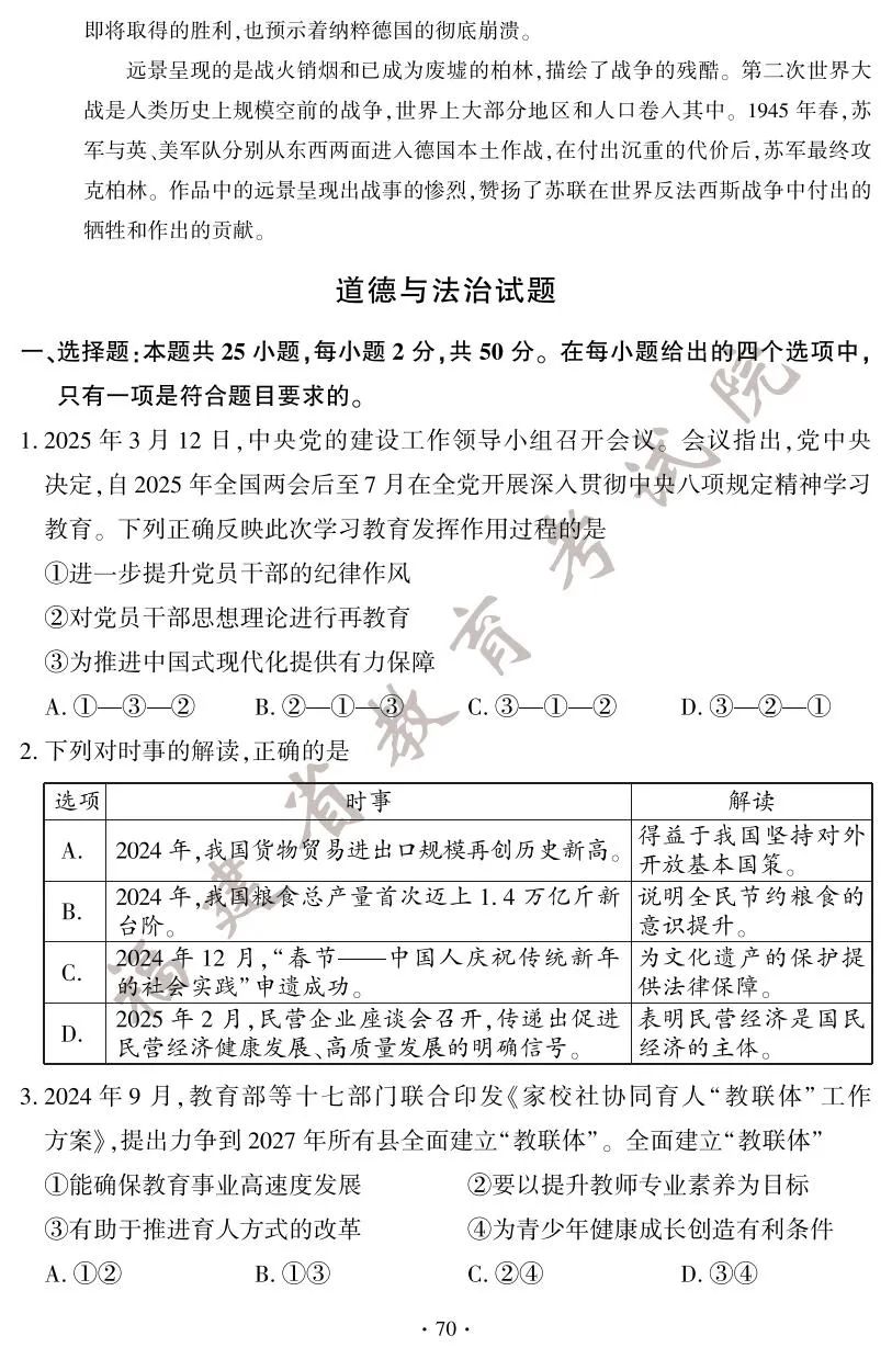
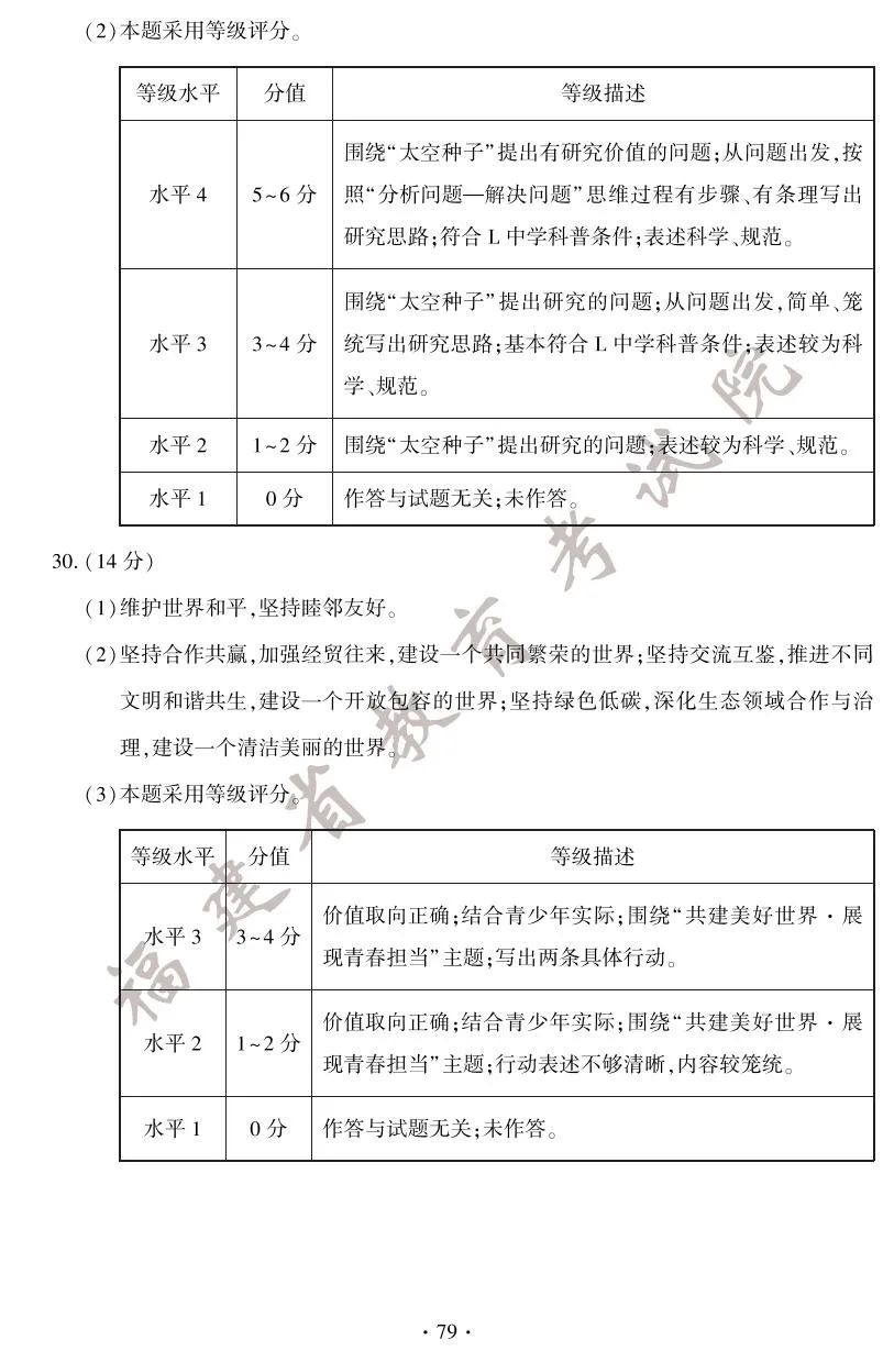
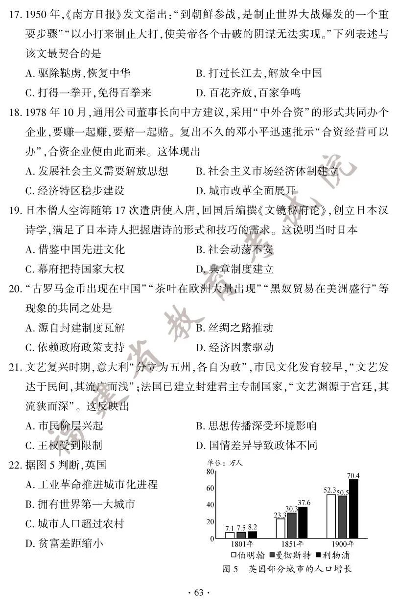
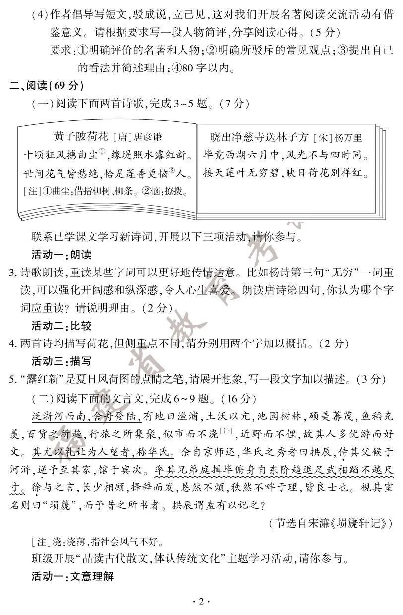
6月21日,福州市教育局公布了2025年中考试卷和答案。考生们可根据答案进行估分和填报志愿。


图片

图片

图片

图片

图片

图片

图片

图片

图片

图片

图片

图片

图片

图片

图片

图片

图片

图片

图片

图片


图片

图片

图片

图片

图片

图片

图片

图片

图片

图片

图片

图片

图片

图片

图片

图片

图片

图片

图片

图片

图片

图片

图片

图片

图片

图片

图片

图片

图片

图片

图片

图片

图片

图片

图片

图片

图片

图片

图片

图片

图片

图片

图片

图片

图片

图片

图片

图片

图片

图片

图片

图片

图片

图片

图片

图片

图片

图片

图片

图片

图片

图片

图片



编辑:陈佳卉

审核:袁丽群

责任编辑: 海峡都市报

相关推荐
文章不错,点个赞吧!
网友评论: 已有条评论
返回顶部
海峡都市报官网归海峡都市报社版权所有,未经海峡都市报社书面授权,
不得转载、摘编或以其他方式使用和传播,违者将依法追究法律责任。
[闽ICP备07502384号]
Copyright © 2022 海峡都市报社, All Rights Reserved