首页 > 福州 > 新闻详情

缩招!2025福州普高招生计划公布!

2025-06-14 来源:海峡都市报

N海都全媒体记者 吴臻 齐榕


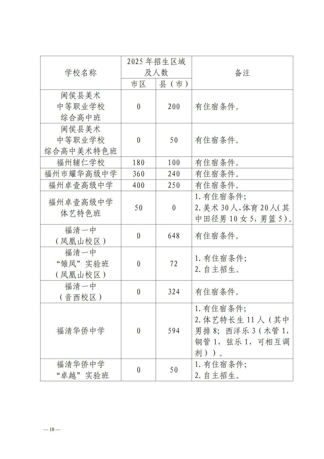
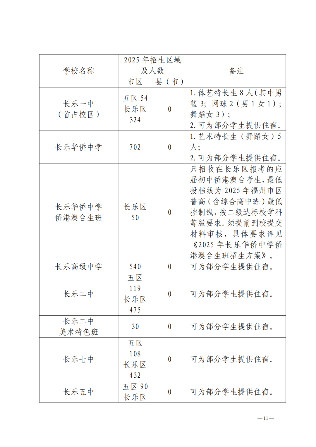
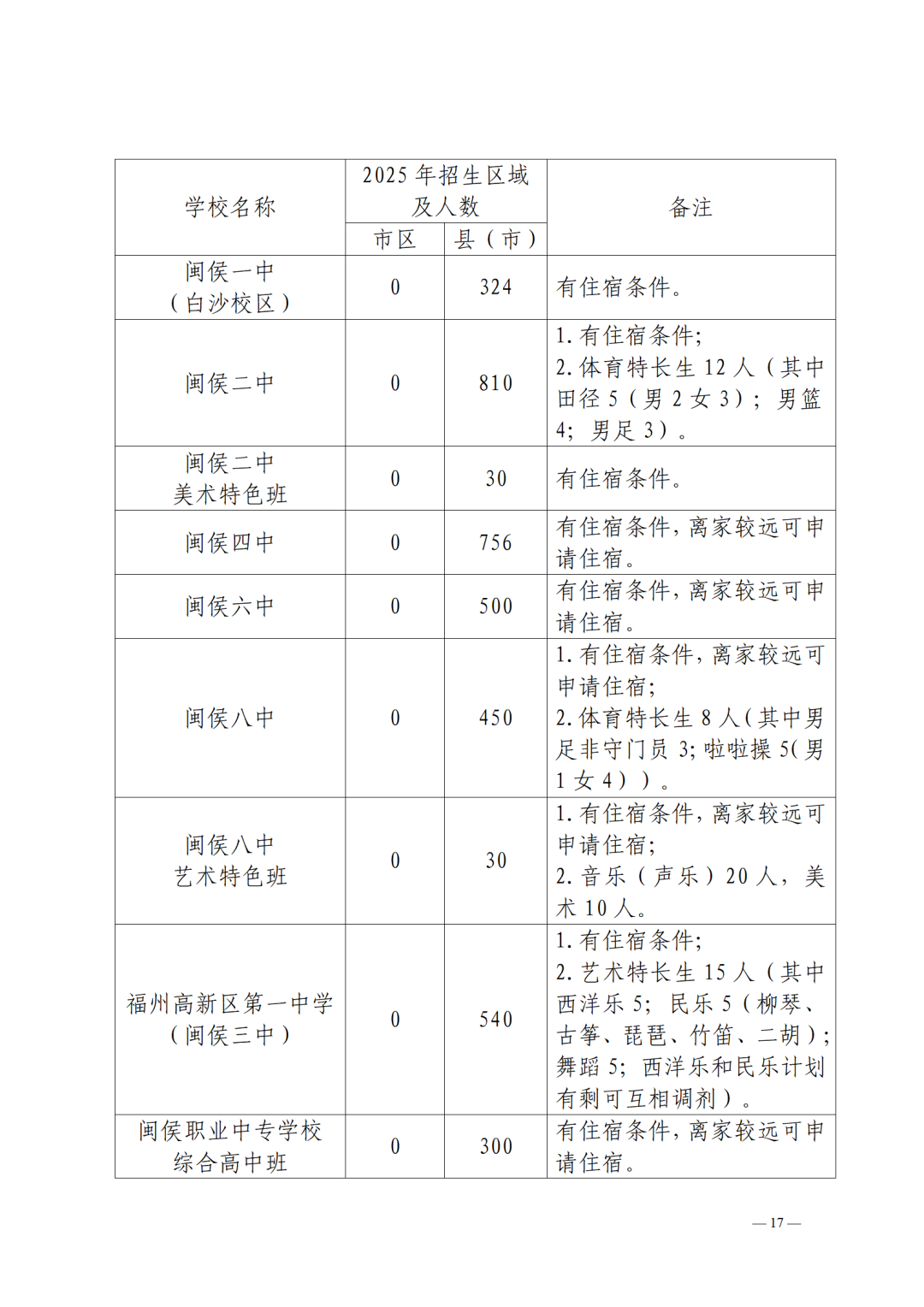
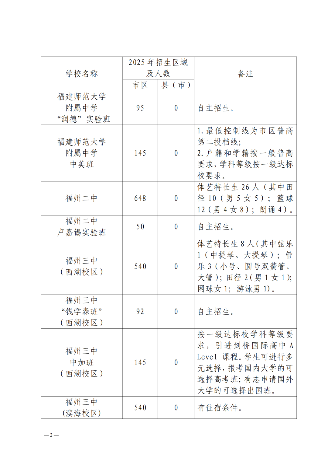
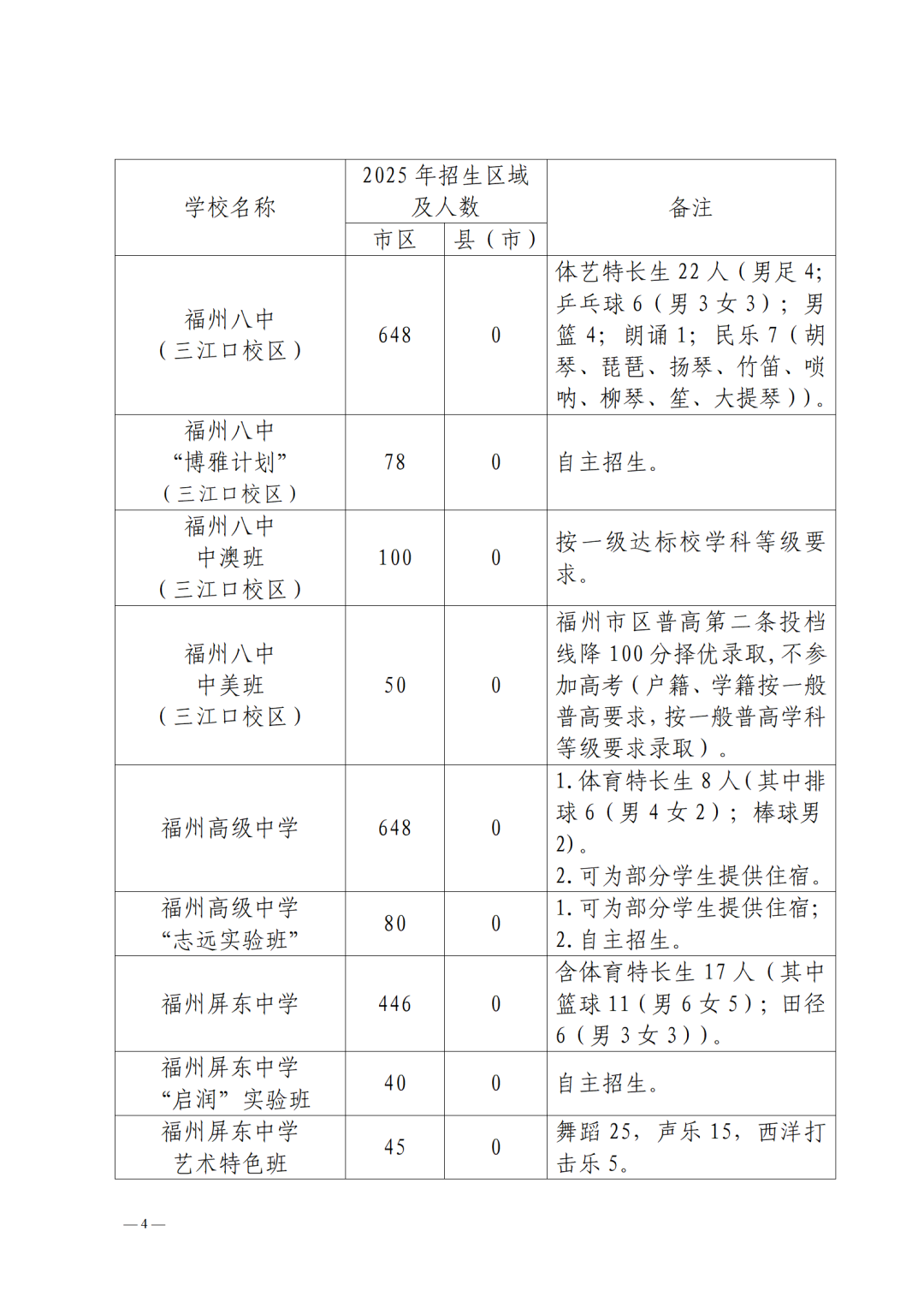
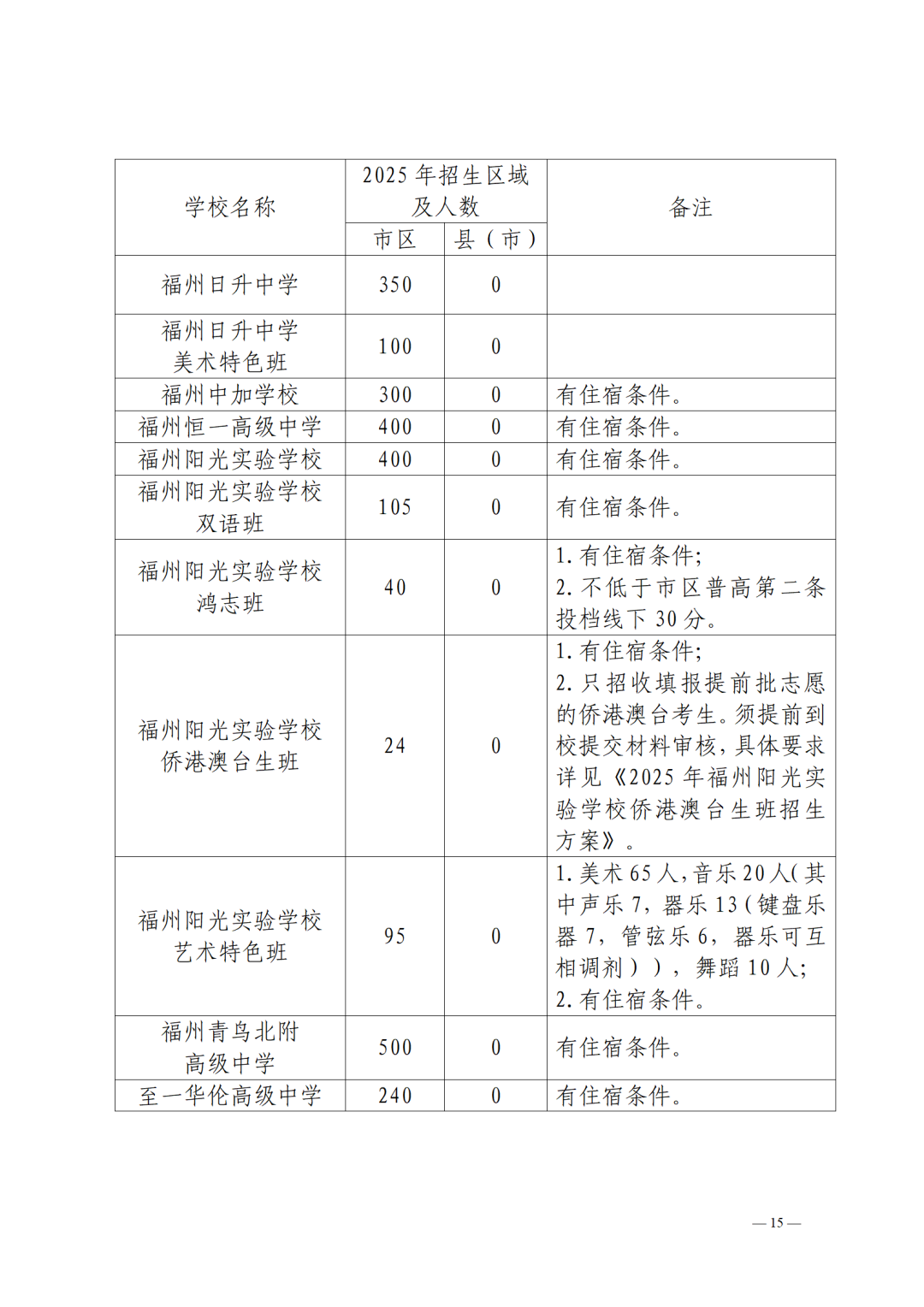
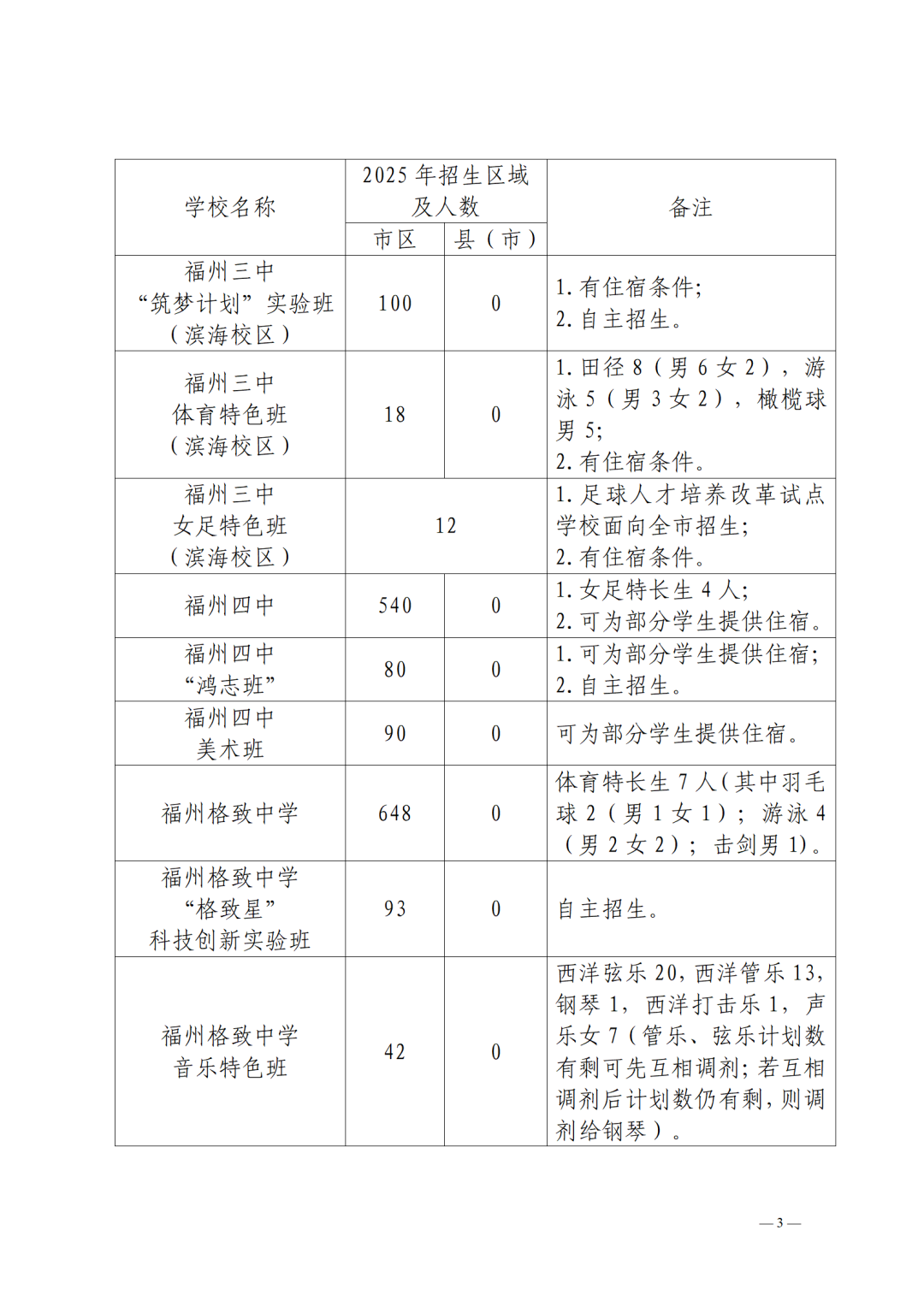
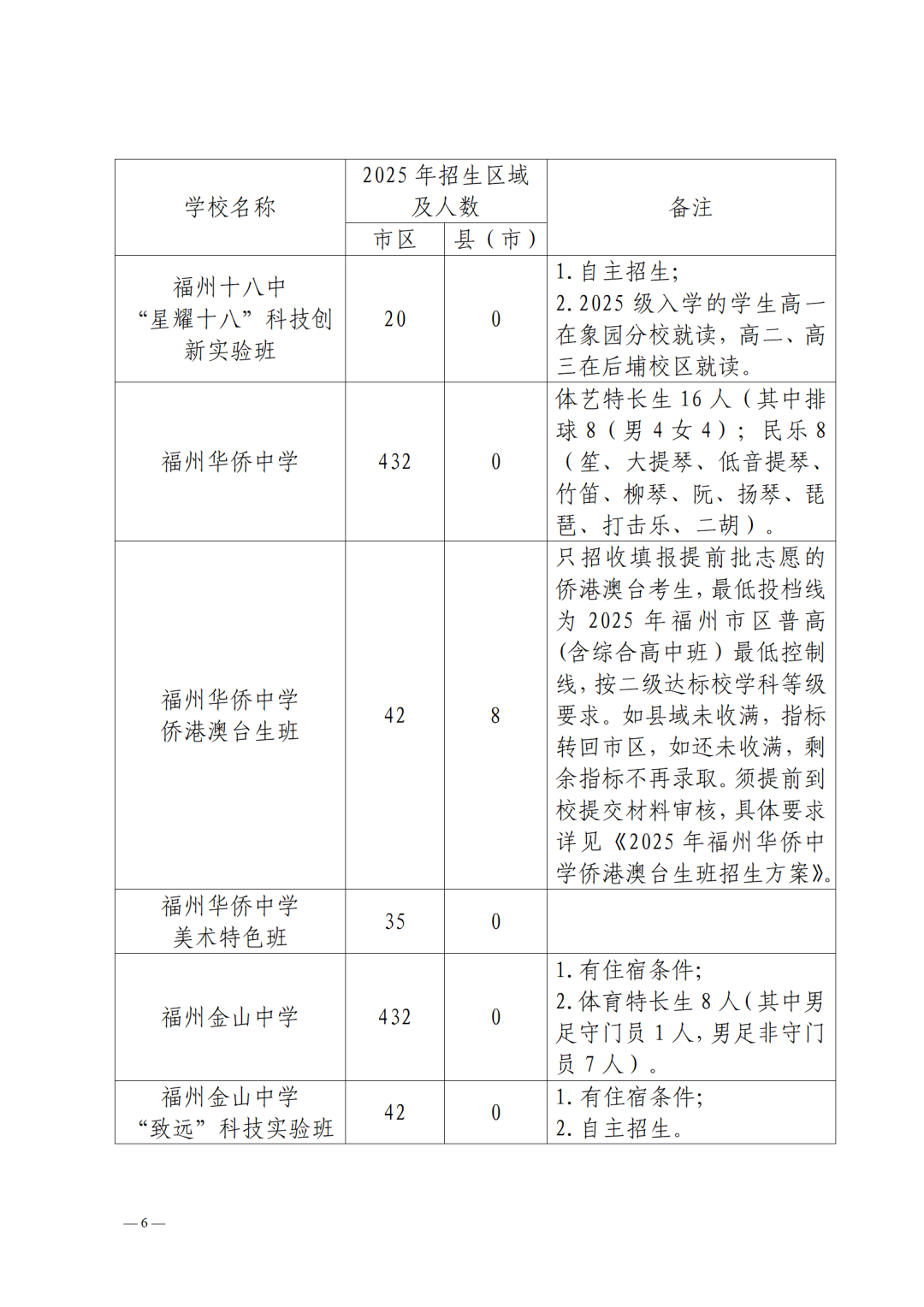
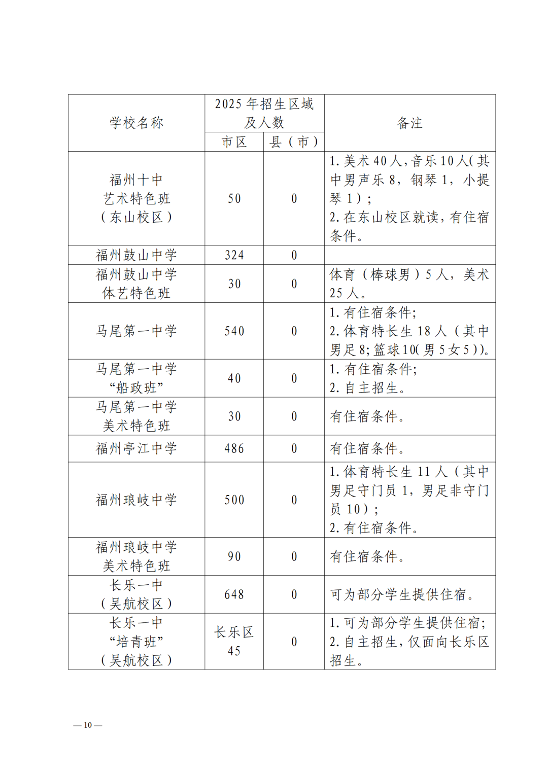
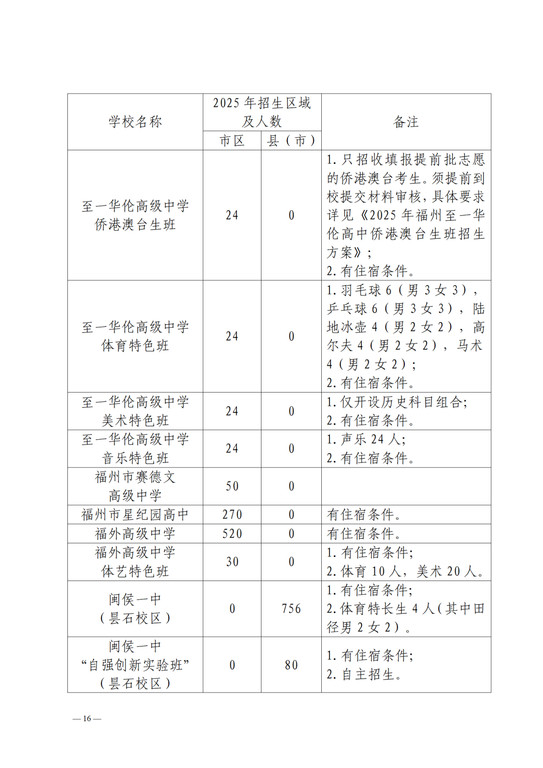
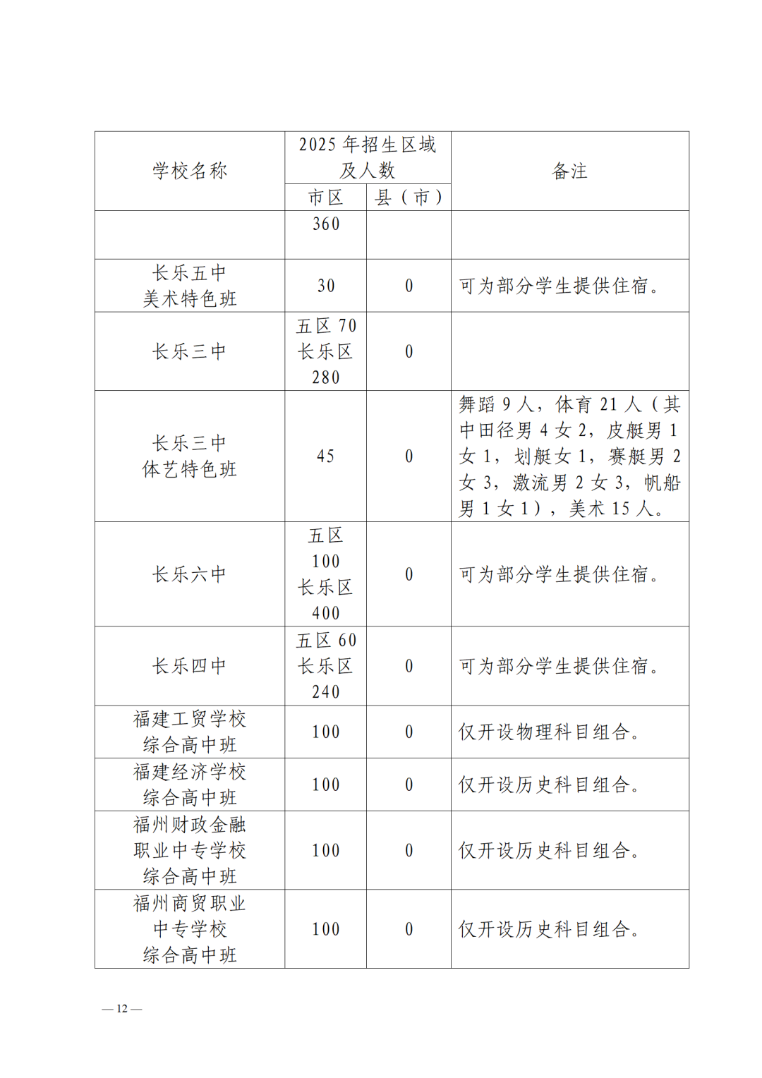
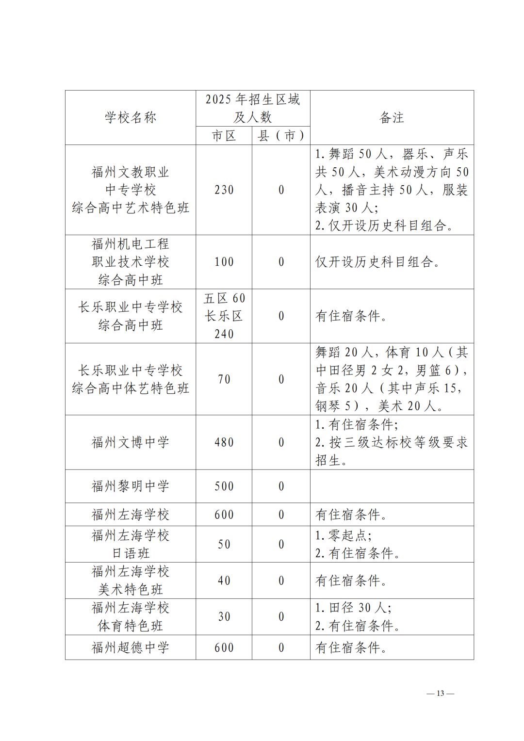
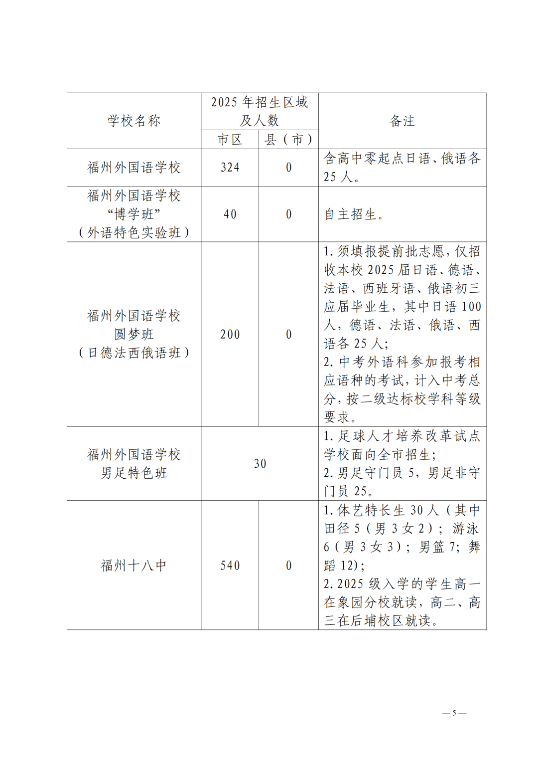
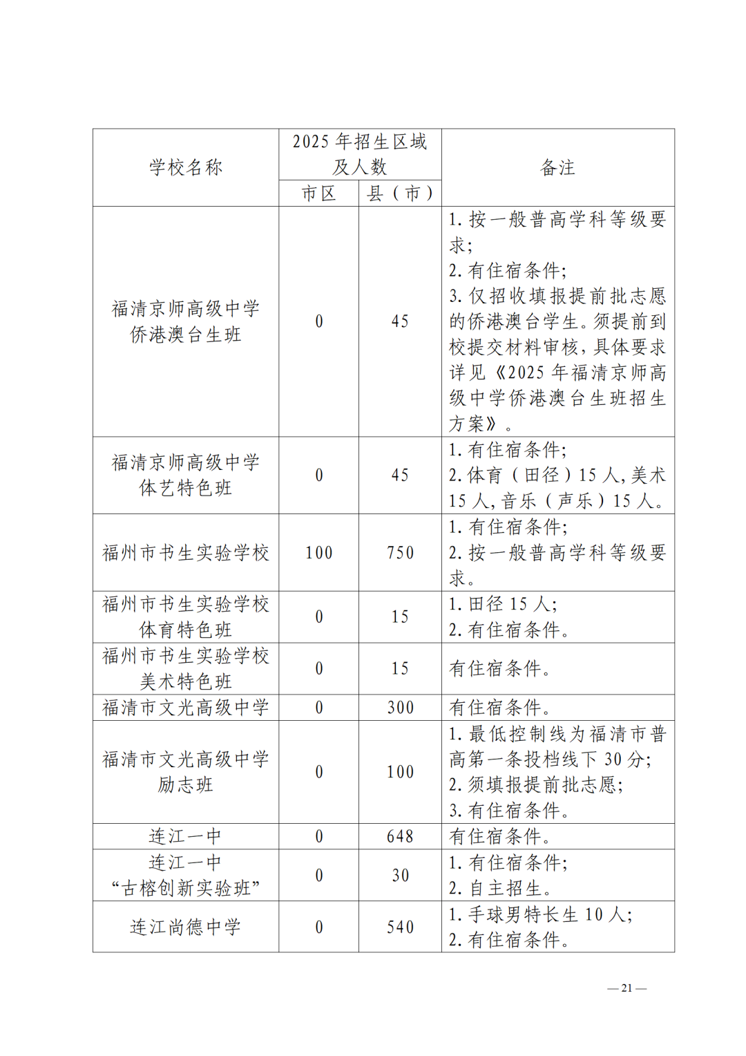
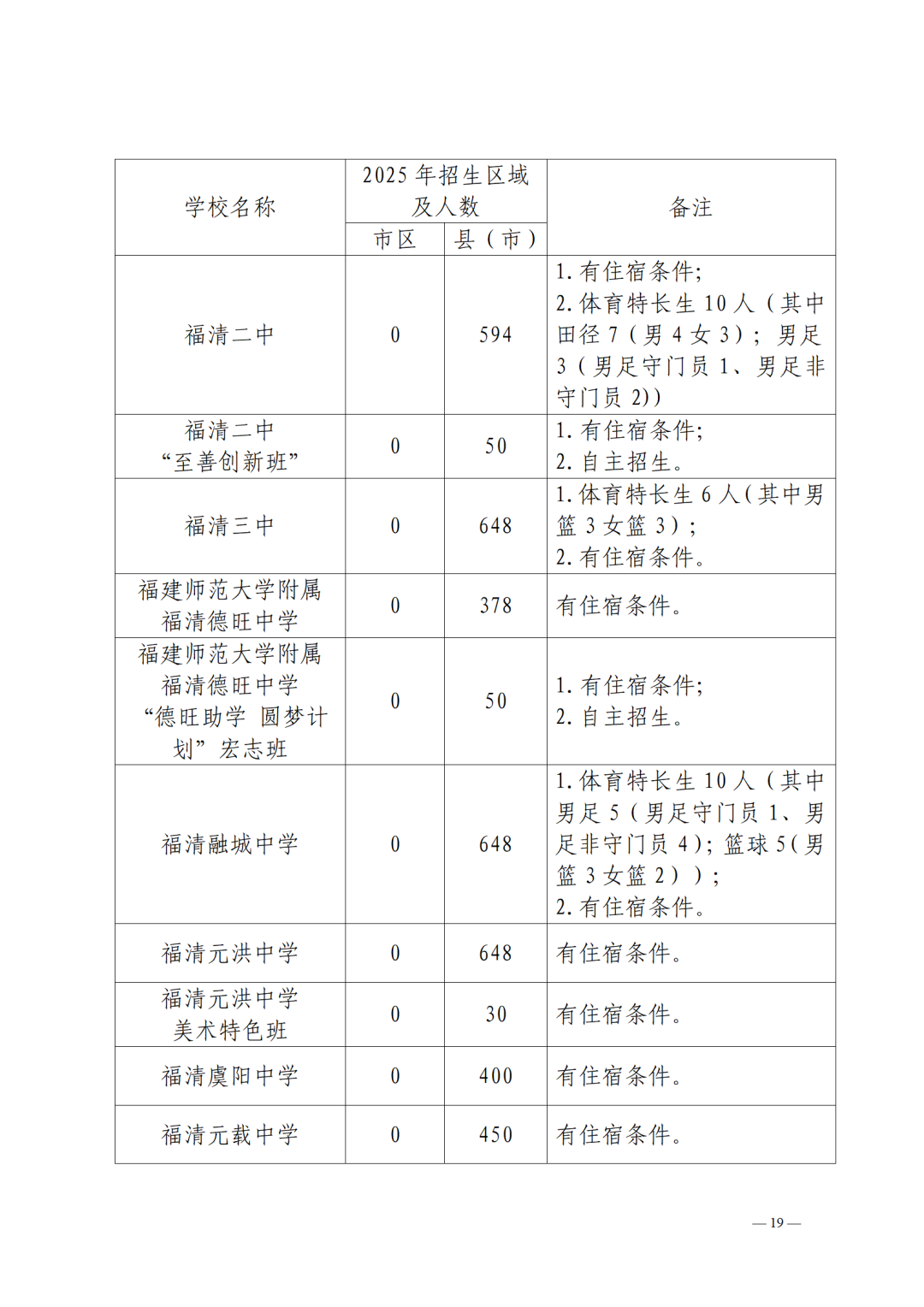
福州市教育局13日公布《2025年福州市普通高中(含综合高中班)招生计划》,从今年公布的数据来看,2025年中招中,普高招生计划没有大幅扩招,而是小幅缩减。据统计,今年福州全市普高招生计划总数60774人,比去年减少2054人,市区招生计划32612人(含足球特色班),比去年减少458人。其中,“老九所”(含自招)招生计划6847人,比去年增加14人。




图片

图片

图片

图片

图片

图片

图片

图片

图片

图片

图片

图片

图片

图片

图片

图片

图片

图片

图片

图片

图片

图片

图片

图片



编辑:潘泽彦

审核:林洪涛

责任编辑: 海峡都市报

相关推荐
文章不错,点个赞吧!
网友评论: 已有条评论
返回顶部
海峡都市报官网归海峡都市报社版权所有,未经海峡都市报社书面授权,
不得转载、摘编或以其他方式使用和传播,违者将依法追究法律责任。
[闽ICP备07502384号]
Copyright © 2022 海峡都市报社, All Rights Reserved