N海都全媒体记者 吴臻 齐榕
6月13日,福州市鼓楼区、台江区、晋安区、仓山区、马尾区陆续公布了各自的小升初方案,方案内容比较丰富,涉及私立初中摇号、小学对口初中方案、小升初日程安排等。
鼓楼区民办初中志愿设置有调整
和往年不同的是, 自2025年起,福州立志中学、福州三牧中学第一志愿和第二志愿仅面向学校所在地即鼓楼区的生源招生。
按照规定,福州五城区民办初中面向学校所在区小学毕业并选择在学校所在区升学的小学毕业生,符合回学校所在区升学条件并
申请回学校所在区升学的小学毕业生招生。其中,未招满的市属民办初中可跨区面向福州市区(指福州五城区及长乐区、高
新区)生源招生。意向在福州五城区民办初中就读的小学毕业生可通过“榕教之窗”系统填报两个民办初中志愿。第一志愿可选择升学所在区的民办初中,第二志愿可选择升学所在区的其他民办初中或其他区的市属民办初中。
公办初中招生,仍旧是对口升学。福州市格致中学保福校区通过随机摇号录取福州市梅峰小学、福州市屏西小学和鼓楼第二实验小学(铜盘中心小学)及符合回原籍升学条件的填报志愿的毕业生。福州延安中学教育集团国光校区通过随机摇号录取福州市钱塘文博小学和鼓楼第三实验小学(洪山小学)及符合回原籍升学条件的填报志愿的毕业生。



仓山区新增两所公办初中摇号
和去年不同,福州江南水都中学面向福州市江南水都小学教育集团桔园洲分校的毕业生摇号招生(招收1个班50人)。仓山区实验中学面向仓山区教师进修学校附属第二小学的毕业生摇号招生(具体招生计划数另行公布)。
同时,2025年,福建师大附中初中部招收对口生源,部分学位面向学校所在地即仓山区的生源随机摇号招生。福州十六中继续面向仓山小学及施程小学的毕业生摇号招生(具体招生计划数另行公布)。仓山区实验中学2025年—2027年面向仓山区教师进修学校附属第二小学摇号招生(具体招生计划数另行公布),剩余的对口升入福州市英才学校初中部(福州第十六中学流花溪分校)。过渡期结束后视当年情况再公布对口升学方案。2025年仓山淮安实验小学毕业生可选择在二十九中或仓山区实验中学金山分校过渡。2025年仓山区实验小学流花溪分校毕业生安排在仓山区实验中学金山分校过渡。2025年仓山观澜小学的毕业生可选择在城门中学或螺洲中学过渡。2025年麦顶小学教育集团三江口分校的毕业生安排在永南实验学校初中部过渡。2025年仓山福湾小学毕业生安排在三十中过渡。


晋安区两所民办初中志愿设置有调整
福州市晋安辖区内民办初中面向晋安区小学毕业并选择在晋安区升学的小学毕业生及符合回晋安区升学条件并申请回晋安区升学的小学毕业生招生。其中,未招满的市属民办初中可跨区面向福州市区(指福州五城区及长乐区、高新区,下同)生源招生。自2025年起,福州华伦中学(晋安校区)、福州市双安中学第一志愿和第二志愿仅面向学校所在区即晋安区生源招生。


台江区1所民办初中志愿设置调整
自2025年起,福州华伦中学(台江校区)第一志愿和第二志愿仅面向学校所在地即台江区的生源招生。

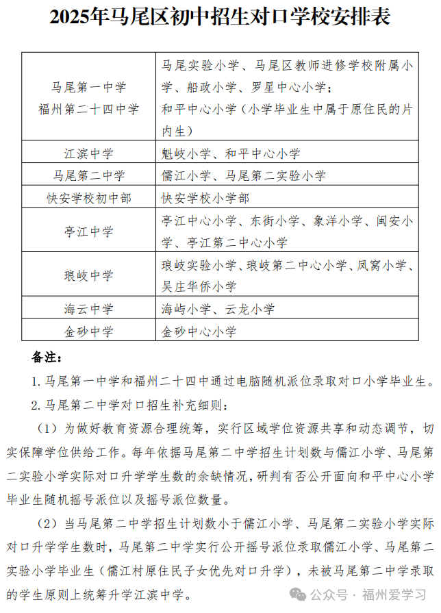
马尾区2025年初中对口招生方案
编辑:潘泽彦
审核:林洪涛
文章不错,点个赞吧!