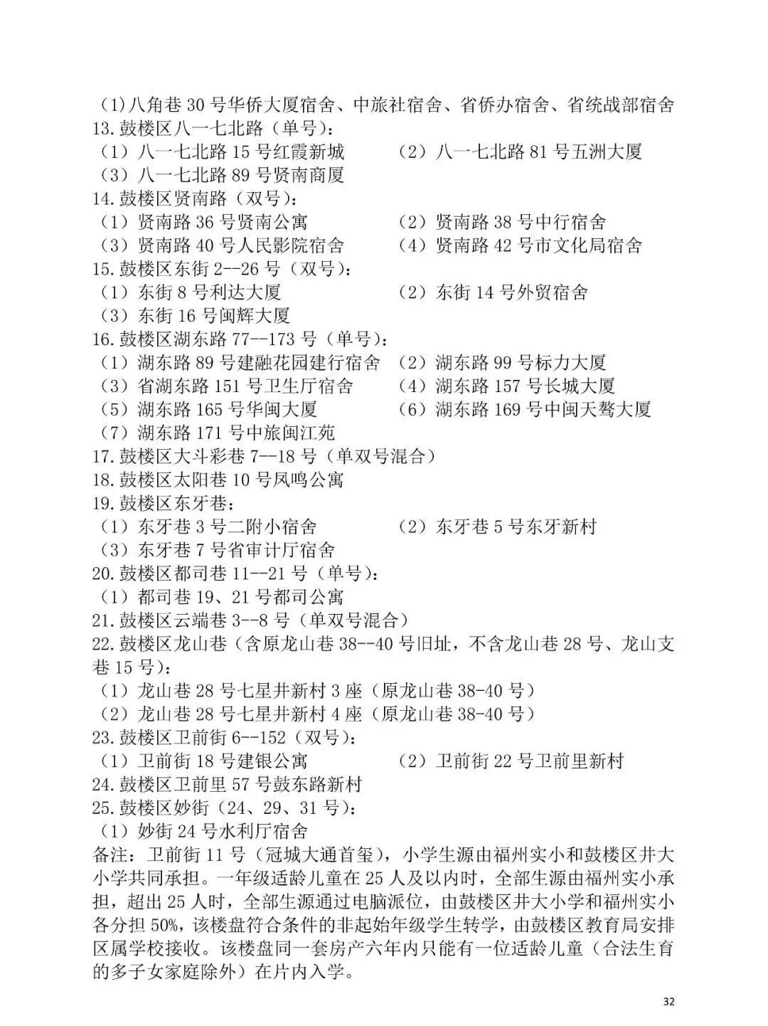
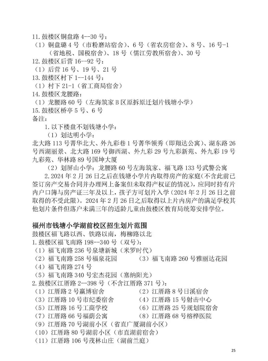
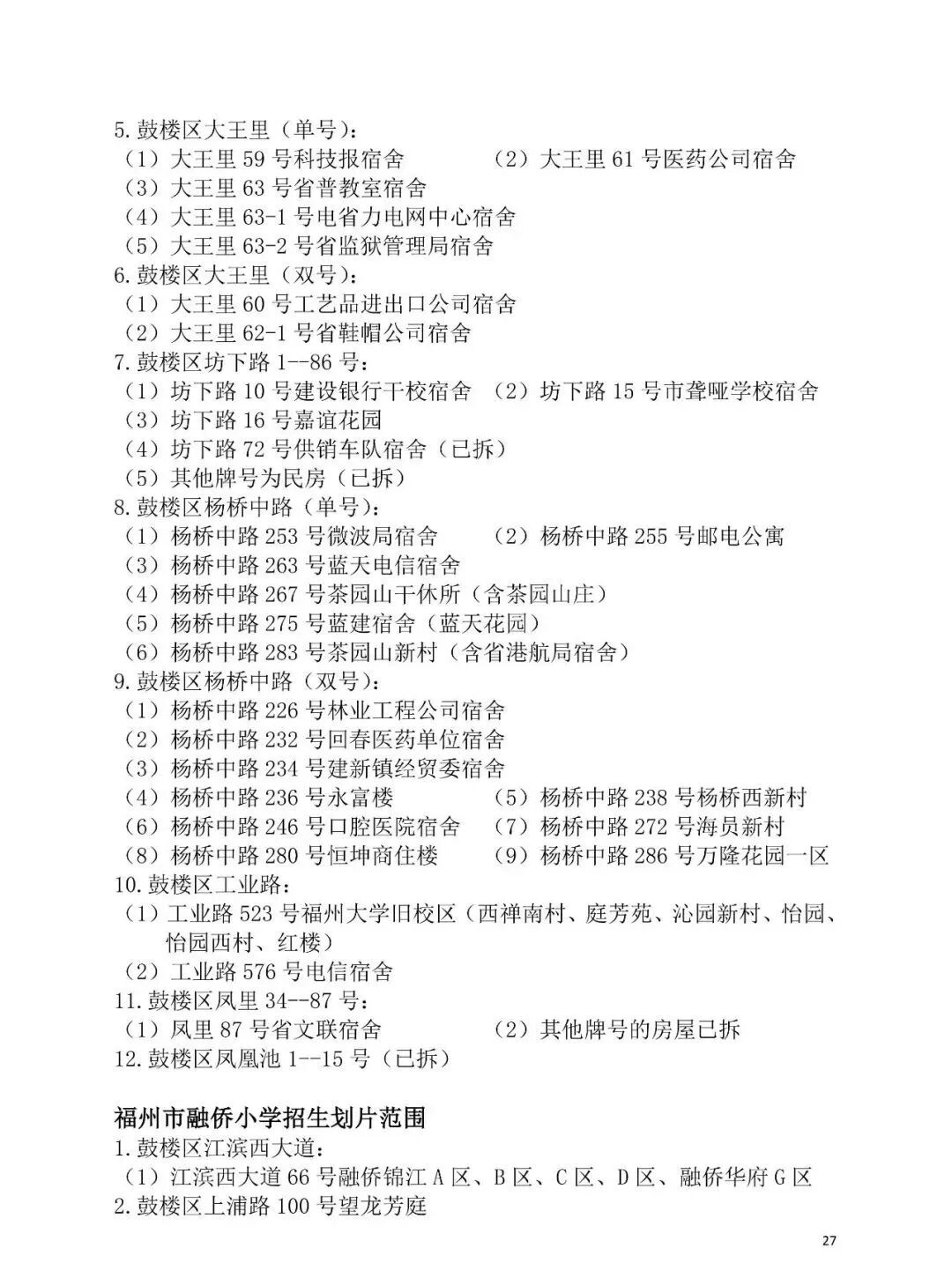
首页 > 福州 > 新闻详情

2025福州鼓楼区小学划片公布!新增一所九年一贯制学校!

2025-06-21 来源:海峡都市报

N海都全媒体记者 吴臻 齐榕


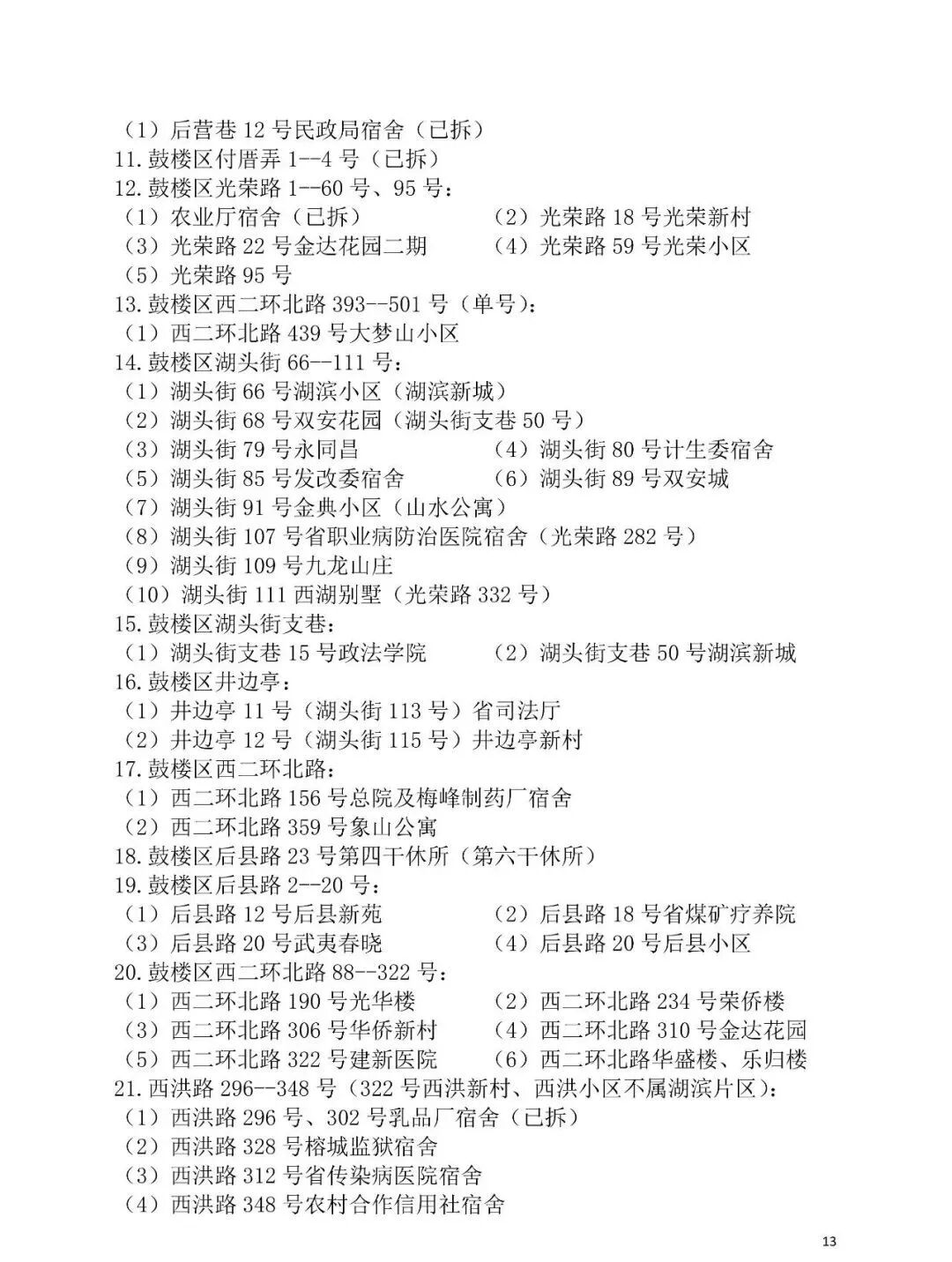
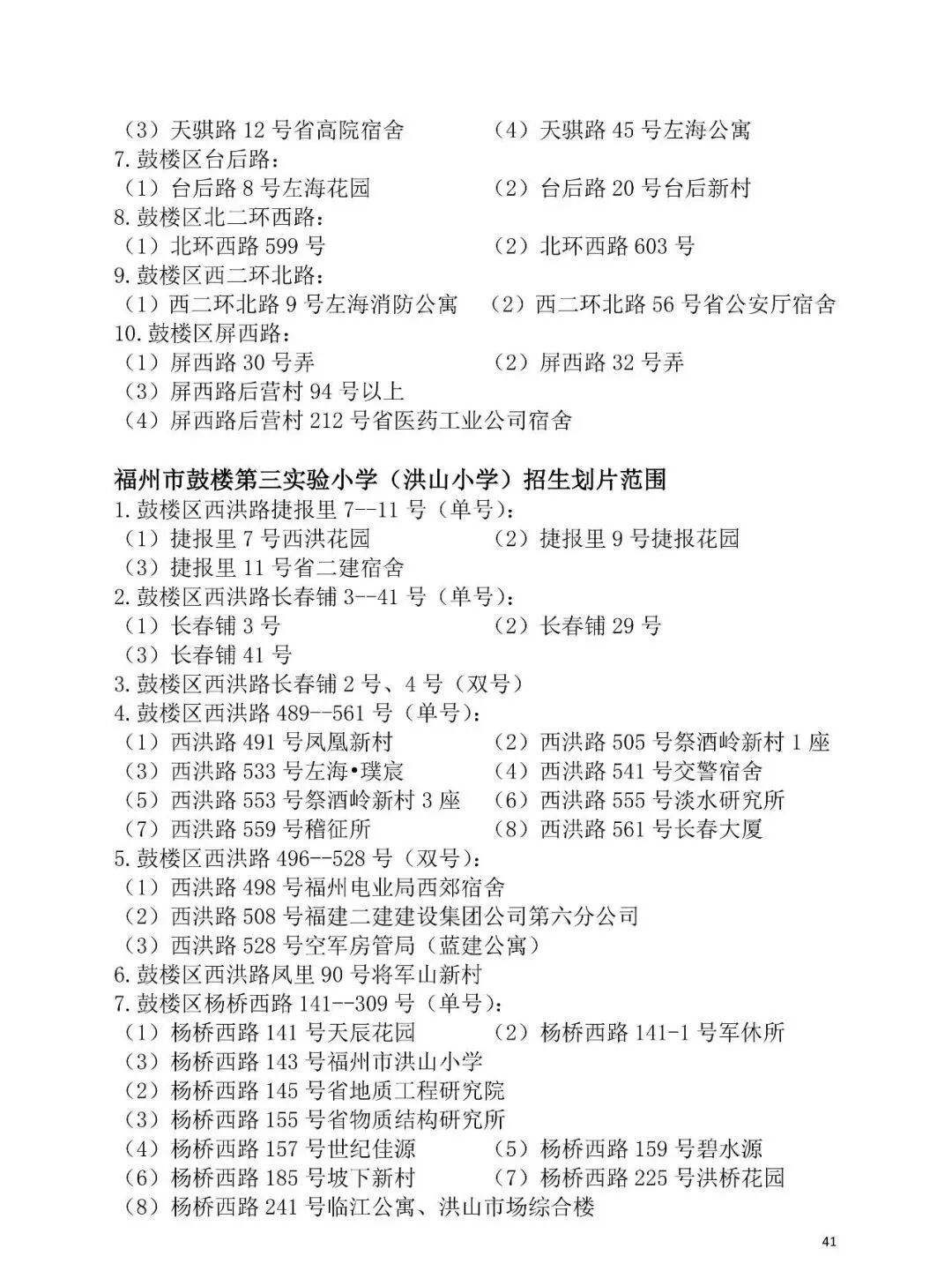
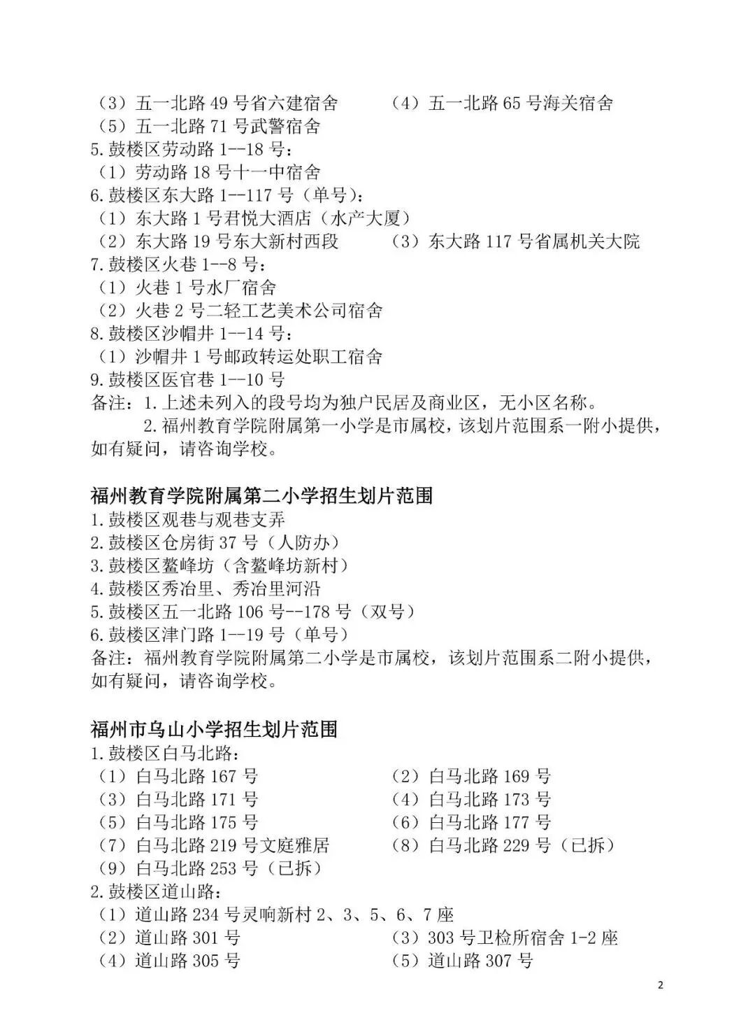
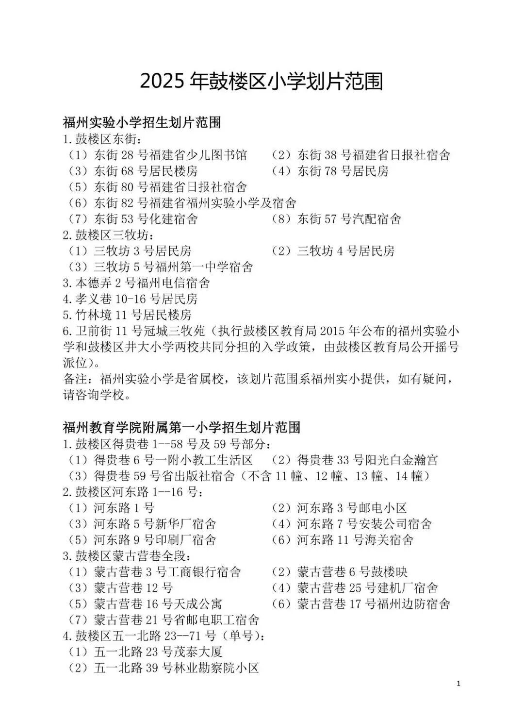
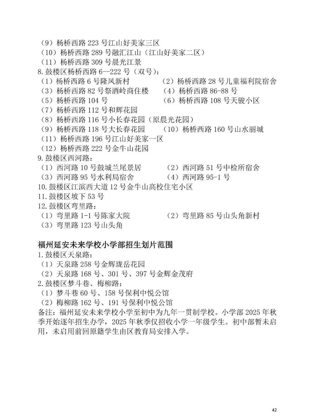
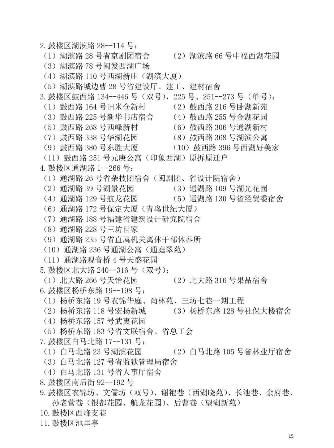
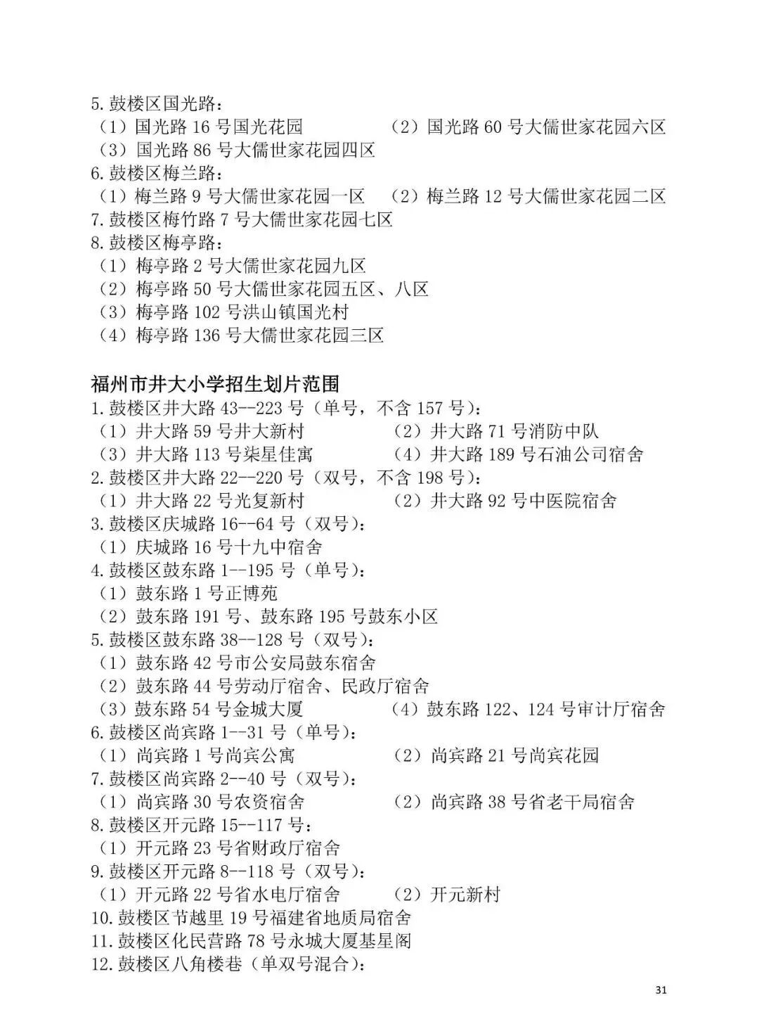
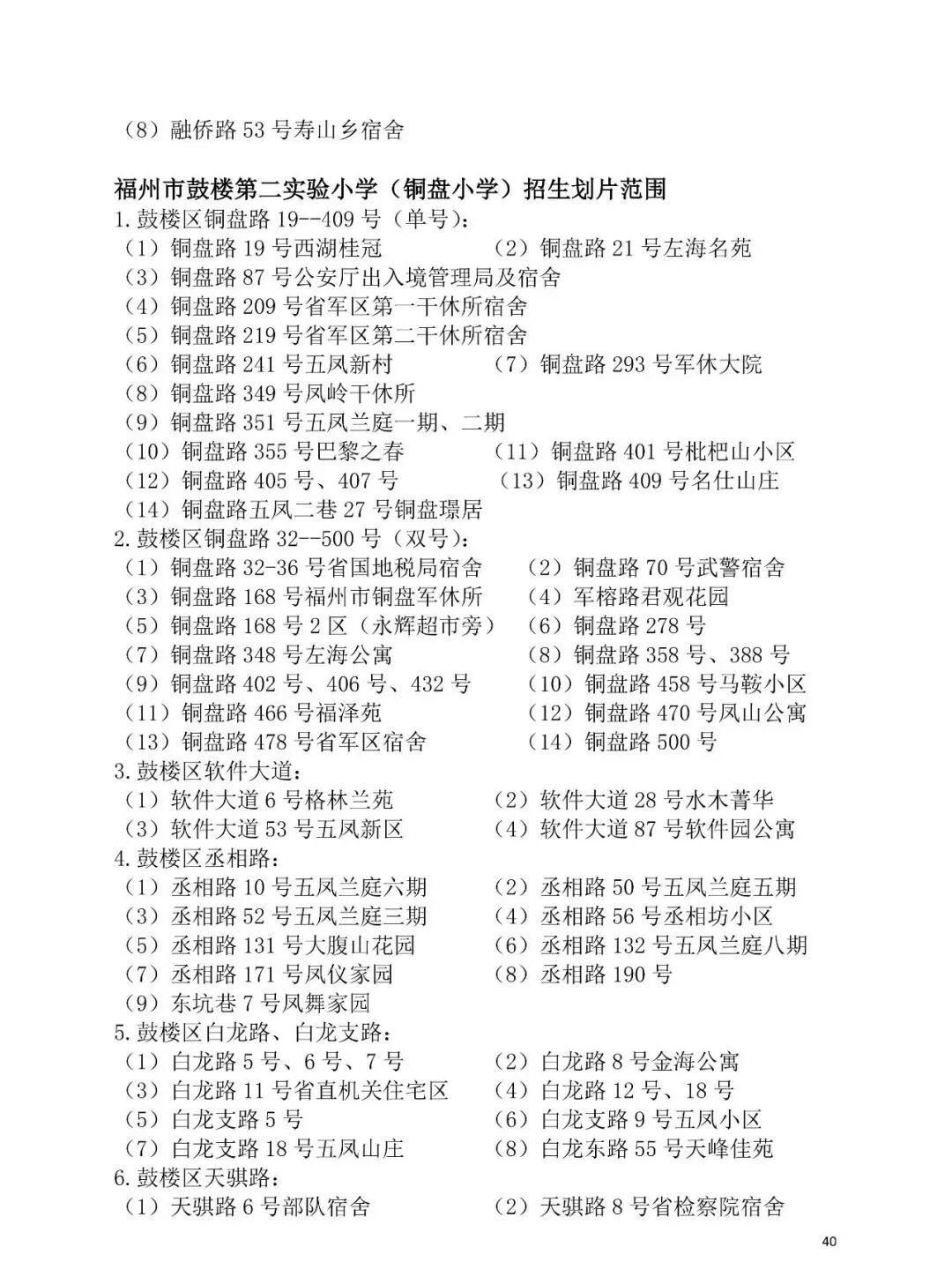
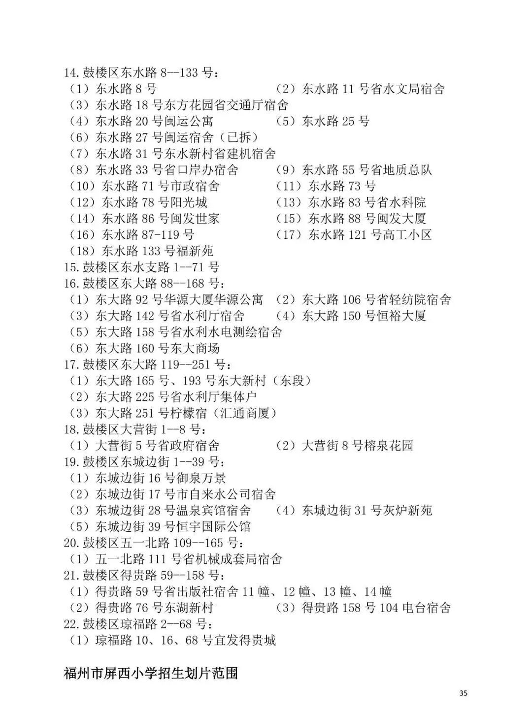
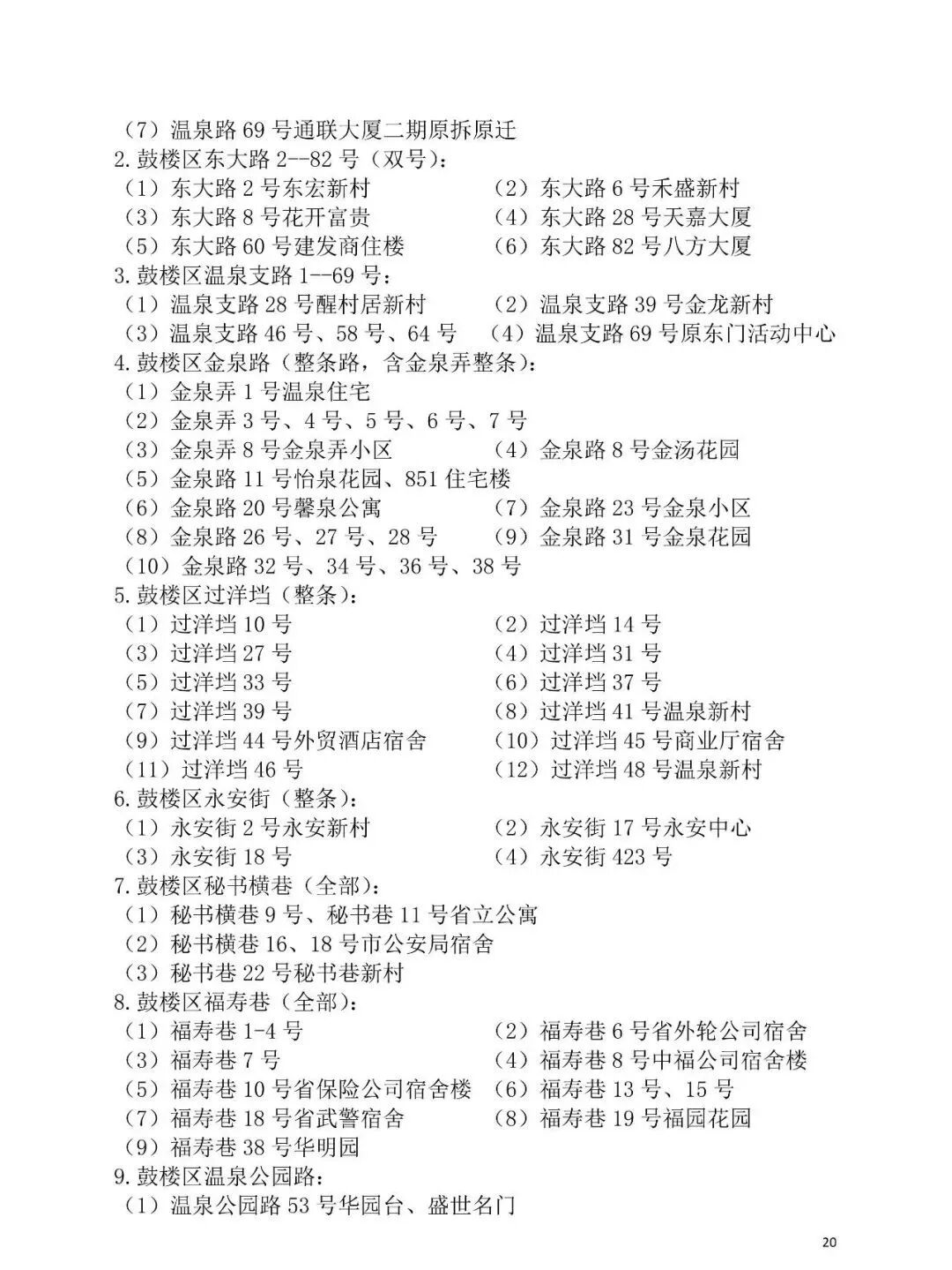
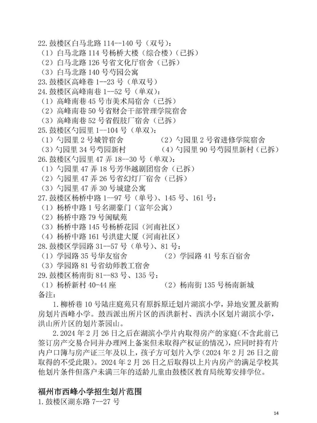
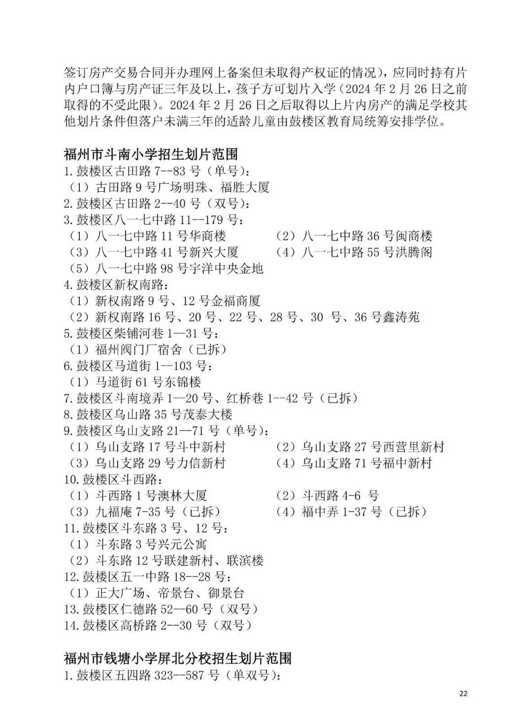
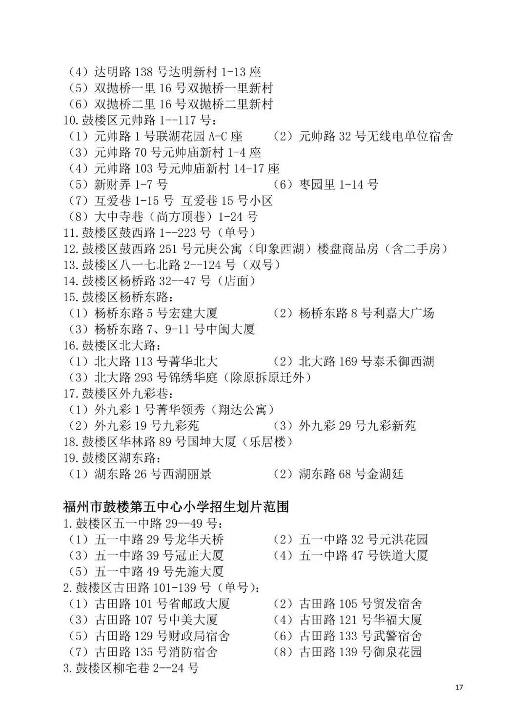
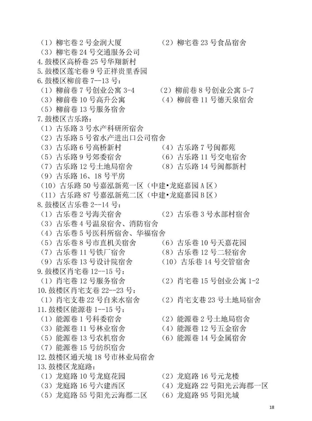
2025年福州鼓楼区小学划片范围公布!今年新增了一所学校——福州延安未来学校。福州延安未来学校是一所小学至初中九年一贯制学校。2025年秋季起,小学部开始逐年招生办学,2025年秋季仅招收小学一年级学生。初中部暂未启用,未启用前回原籍学生由区教育局安排入学。


福州延安未来学校小学部招生划片范围为


1.鼓楼区天泉路:


(1)天泉路258号金辉珑岳花园


(2)天泉路168号、301号、397号金辉金茂府


2.鼓楼区梦斗巷、梅柳路:


(1)梦斗巷60号、158号保利中悦公馆


(2)梅柳路162号、191号保利中悦公馆

图片

图片

图片

图片

图片

图片

图片

图片

图片

图片

图片

图片

图片

图片

图片

图片

图片

图片

图片

图片

图片

图片

图片

图片

图片

图片

图片

图片

图片

图片

图片

图片

图片

图片

图片

图片

图片

图片

图片

图片

图片

图片


编辑:陈佳卉

审核:袁丽群

责任编辑: 海峡都市报

相关推荐
文章不错,点个赞吧!
网友评论: 已有条评论
返回顶部
海峡都市报官网归海峡都市报社版权所有,未经海峡都市报社书面授权,
不得转载、摘编或以其他方式使用和传播,违者将依法追究法律责任。
[闽ICP备07502384号]
Copyright © 2022 海峡都市报社, All Rights Reserved