首页 > 福州 > 新闻详情

最快13日可查!事关2025年福建省普通高校招生录取

2025-07-12 来源:海峡都市报

N海都全媒体记者 吴臻


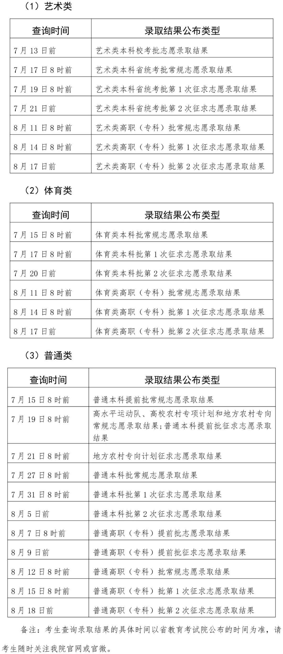
12日,记者从福建省教育考试院获悉,2025年福建省普通高校招生录取工作目前已正式启动。为方便考生及时查询录取结果,考试院公布了录取结果的查询方式及各批次录取结果公布时间。录取结果的查询方式有两种,一种是通过福建省教育考试院官方网站(www.eeafj.cn)查询,另一种是通过招生院校官方网站查询。具体查询时间为:

图片


编辑:肖辛怡

审核:林洪涛

责任编辑: 海峡都市报

相关推荐
文章不错,点个赞吧!
网友评论: 已有条评论
返回顶部
海峡都市报官网归海峡都市报社版权所有,未经海峡都市报社书面授权,
不得转载、摘编或以其他方式使用和传播,违者将依法追究法律责任。
[闽ICP备07502384号]
Copyright © 2022 海峡都市报社, All Rights Reserved