首页 > 健康 > 新闻详情

福建省消除艾滋病、梅毒和乙肝母婴传播评估指导专家组成立

2024-01-19 来源:智慧海都

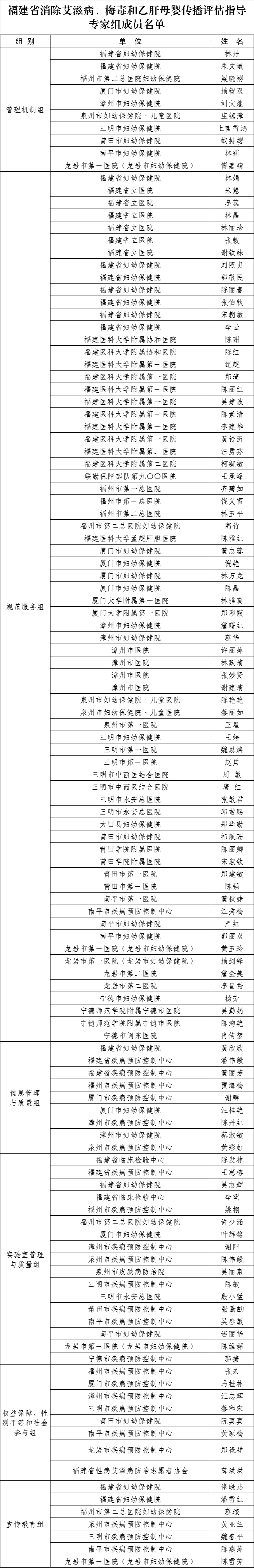
根据《福建省消除艾滋病、梅毒和乙肝母婴传播行动计划实施方案(2023—2025年)》要求,在各地各单位推荐基础上,经研究,省卫健委决定成立省级消除艾滋病、梅毒和乙肝母婴传播评估指导专家组。


专家组主要职责:为省卫健委和省项目办提供消除工作的政策建议和技术支持;协助组织、参与消除工作的培训、评估、督导、调研、分析和宣教;承办省卫健委和省项目办交办的其他消除相关工作。


图片



来源:省卫健委妇幼健康处、健康福建

编辑:丁小燕

责任编辑: 海峡都市报

相关推荐
文章不错,点个赞吧!
网友评论: 已有条评论
返回顶部
海峡都市报官网归海峡都市报社版权所有,未经海峡都市报社书面授权,
不得转载、摘编或以其他方式使用和传播,违者将依法追究法律责任。
[闽ICP备07502384号]
Copyright © 2022 海峡都市报社, All Rights Reserved