首页 > 健康 > 新闻详情

刚刚,福州疾控发布重要提醒!

2024-02-07 来源:智慧海都

刚刚

福州疾控发布最新提醒


图片

春节临近,境外务工、经商、旅游人员等归国人员明显增多,同时也是输入性疟疾的高发时期。


福州疾控提醒:回国后如果出现周期性的发冷、发热、出汗等疟疾典型症状,请尽快前往医疗机构就诊并主动告知医生境外旅居史。


疟疾是可防可治的,早期诊断和规范治疗,将缩短病程并规避死亡。福州市疟疾救治定点医院为福建医科大学孟超肝胆医院(地址:福州市鼓楼区西洪路312号)。


若一旦诊断为疟疾,建议患者须谨遵医嘱,全程、规范服用抗疟药,才能把健康损失降到最低。切勿因您长期在流行区就觉得对疟疾有所了解,进行自我诊断,自行服药,从而耽误了最佳的救治时间。


什么是疟疾


疟疾( Malaria)俗称“打摆子”“发疟子”,主要是通过按蚊叮咬或输入带疟原虫的血液而感染所引起的传染病。疟原虫在人体可寄生于红细胞内或肝细胞内。一般有间歇性发冷、发热、出汗的临床表现,有时还会引起脾肿大和贫血。重症疟疾患者可引起脑、肝、肾等脏器损害,并可引起循环系统、呼吸系统、甚至多系统功能衰竭,导致死亡。


疟疾现症患者或无症状感染者是传染源。能感染人体的疟原虫有五种:恶性疟原虫、间日疟原虫、三日疟原虫、卵形疟原虫、诺氏疟原虫。


我国的疟疾流行历史


我国疟疾流行历史十分久远,早在3000年前就有不少相关记载。据估计,1949年前,受疟疾威胁的人口在3亿5千万以上,每年至少有3千万的疟疾患者。1949年后,中国的疟疾防治经过了几个重要的阶段,逐渐从控制走向消除。2021年6月30日,世界卫生组织宣布中国获得消除疟疾认证。


图片


消除疟疾不代表没有疟疾


根据世界卫生组织发布的2022年世界疟疾报告,2021年全球84个疟疾流行国家或地区估计有2.47亿疟疾病例,较2020年的2.45亿有所增加,其中大部分来自世卫组织非洲区域国家。2021年全球疟疾死亡人数为61.9万人,相比2020年略有所下降。


我国长期面临输入性疟疾威胁,特别是随着出入境政策优化调整和出入境人员数量增多,我国输入性疟疾疫情明显回升,且疟疾传播的流行因素并未消除,长期存在输入疟疾引起本土再传播及重症和死亡的风险,防控工作一旦减弱或停止,本土疫情就可能卷土重来,重症和死亡病例就会增多。因此,全社会仍需高度重视防止疟疾输入再传播工作,持续巩固消除成果。


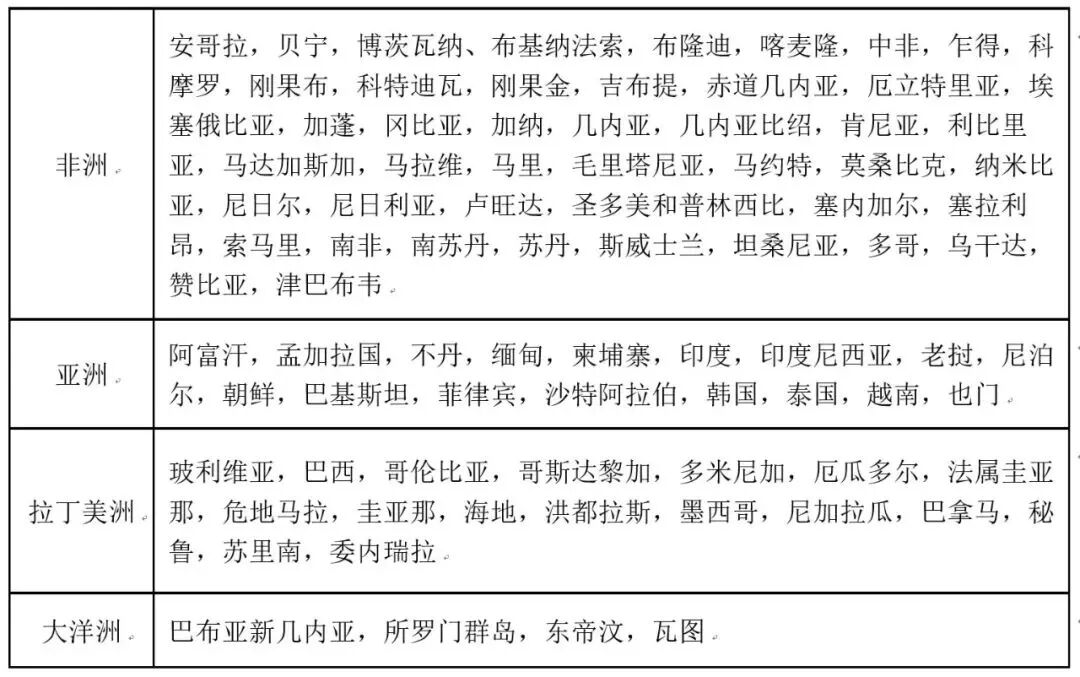
全球疟疾流行地区


图片


图片


对前往疟疾流行区的高危人群的建议


首先,出国前你可以到出入境检验检疫机构、国际旅行卫生保健中心或者当地疾病预防控制中心,咨询您所去地区的疟疾流行情况、境外传染病疫情和防治知识。


其次,在国外期间要尽量避免蚊虫叮咬,做好防护。如果您感觉有不明原因发热或感冒样症状请立即到当地医院就诊和治疗。


最后,回国后仍然要密切注意自己的身体状况,一旦出现寒战、高热、贫血和脾肿大等疟疾典型的临床症状,千万要立即主动就诊,勿讳疾忌医,在家自行服药,并及时告知医生,何时从疟疾流行区回来,以便其及时得到针对性诊治。



来源:福州疾控、东南网

编辑:丁小燕

责任编辑: 海峡都市报

相关推荐
文章不错,点个赞吧!
网友评论: 已有条评论
返回顶部
海峡都市报官网归海峡都市报社版权所有,未经海峡都市报社书面授权,
不得转载、摘编或以其他方式使用和传播,违者将依法追究法律责任。
[闽ICP备07502384号]
Copyright © 2022 海峡都市报社, All Rights Reserved