首页 > 健康 > 新闻详情

全民健身日|福建这些场馆,免费开放!

2023-08-08 来源:智慧海都

2023年8月8日

是全国第15个“全民健身日”

8月7日至13日

还是我国第一个“体育宣传周”

为丰富群众业余生活

营造全民健身浓厚氛围

在8月8日前后

福建各地部分公共体育设施

将向群众免!费!开!放!

快来看看这些场馆都在哪儿


省直


图片


福州


图片

图片

图片

图片

图片

图片

图片

图片

图片


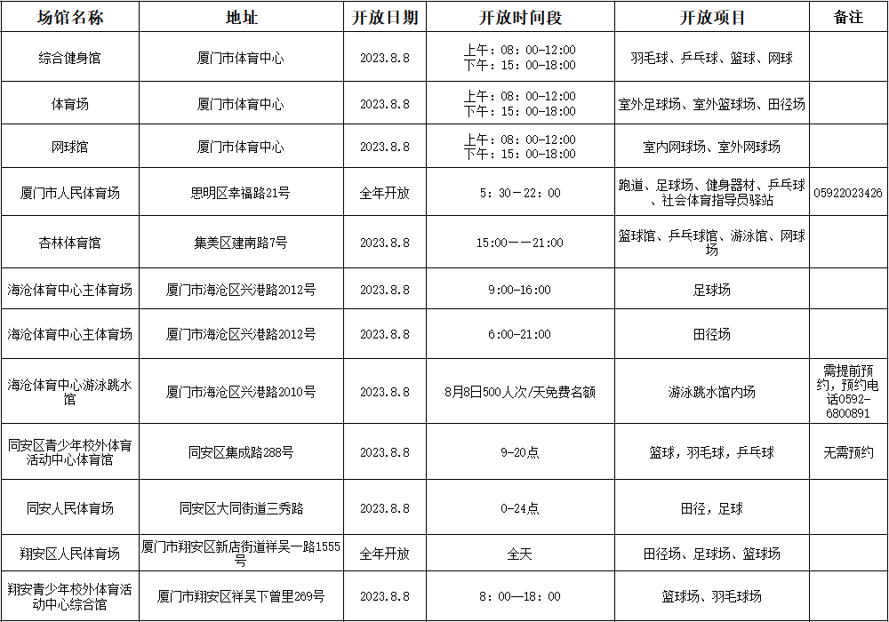
厦门


图片


漳州


图片


泉州


图片


莆田


图片


三明


图片

图片


南平


图片

图片


龙岩


图片

图片


宁德


图片

图片


平潭


图片


喜欢运动健身的小伙伴们

快快收藏!

不要错过!


来源:健康福建

编辑:梁渠

责任编辑: 海峡都市报

相关推荐
文章不错,点个赞吧!
网友评论: 已有条评论
返回顶部
海峡都市报官网归海峡都市报社版权所有,未经海峡都市报社书面授权,
不得转载、摘编或以其他方式使用和传播,违者将依法追究法律责任。
[闽ICP备07502384号]
Copyright © 2022 海峡都市报社, All Rights Reserved