首页 > 教育 > 新闻详情

福州市教育局最新通报:15起!

2023-11-30 来源:智慧海都

福州市校外培训机构整治工作

联席会议办公室关于近期查处的

违规开展学科类校外培训的通报


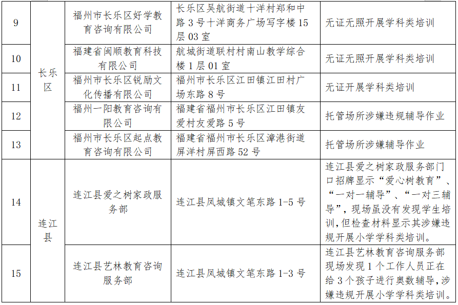
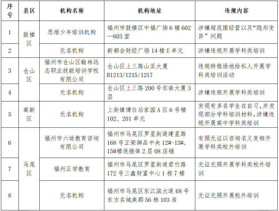
为深入贯彻落实国家“双减”政策,进一步规范校外培训机构办学行为,近期,全市校外培训监管部门不懈努力,持续加强校外培训治理,严厉查处隐形变异、“无证无照”等违规学科类校外培训行为,培训乱象得到有效遏制。现将查处的15起违规典型案例给予通报。


图片

图片



来源:福州教育

编辑:丁小燕

责任编辑: 海峡都市报

相关推荐
文章不错,点个赞吧!
网友评论: 已有条评论
返回顶部
海峡都市报官网归海峡都市报社版权所有,未经海峡都市报社书面授权,
不得转载、摘编或以其他方式使用和传播,违者将依法追究法律责任。
[闽ICP备07502384号]
Copyright © 2022 海峡都市报社, All Rights Reserved