首页 > 教育 > 新闻详情

教育部通知!福建这些区县入选

2024-02-07 来源:智慧海都

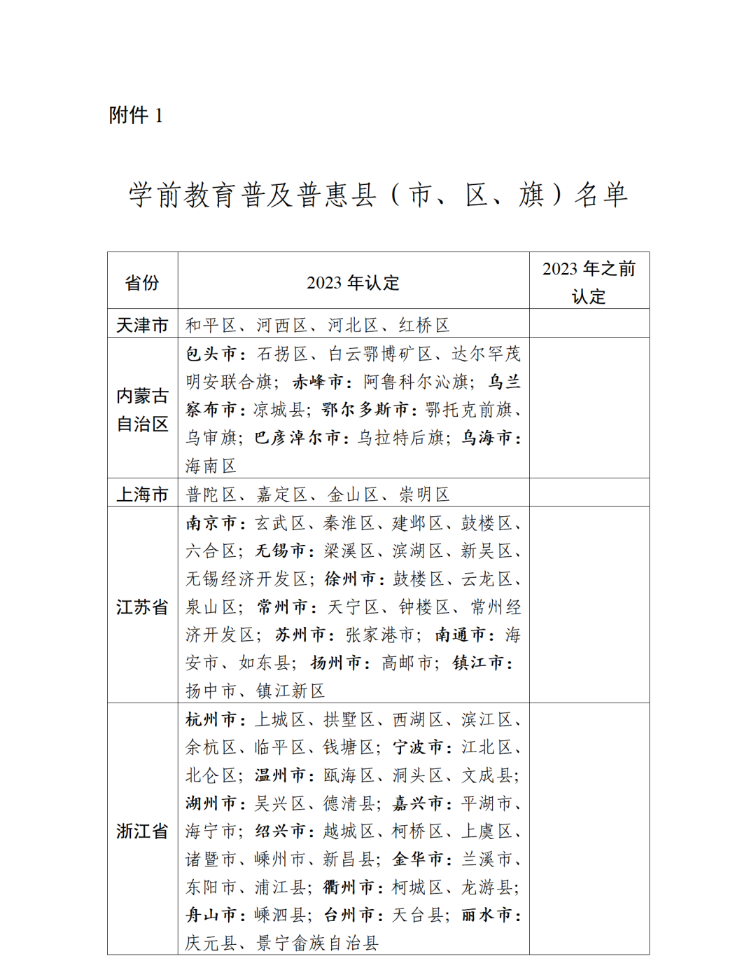
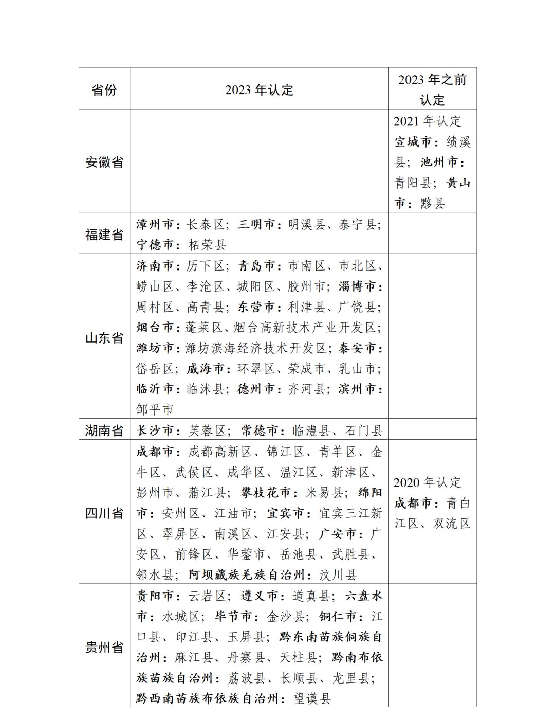
通过县级自评、市级初核、省级评估、国家认定的督导评估程序,教育部办公厅日前印发通知,2023年认定148个县(市、区、旗)为学前教育普及普惠县。


其中,福建漳州市长泰区,三明市明溪县、泰宁县,宁德市柘荣县 入选学前教育普及普惠县(市、区、旗)名单。


一起来看具体名单——

图片

图片

图片


通知要求——


各地要加强省域内学前教育普及普惠工作的统筹谋划,充分发挥学前教育普及普惠县的示范引领作用,学习借鉴上海市金山区高质量推进学前教育普及普惠发展、新疆维吾尔自治区拜城县以教育督导为抓手全面提高学前教育普及普惠水平以及浙江省绍兴市域全面推进学前教育普及普惠发展的典型经验,进一步促进学前教育普及普惠安全优质发展。



来源:微言教育、福建日报

编辑:丁小燕

责任编辑: 海峡都市报

相关推荐
文章不错,点个赞吧!
网友评论: 已有条评论
返回顶部
海峡都市报官网归海峡都市报社版权所有,未经海峡都市报社书面授权,
不得转载、摘编或以其他方式使用和传播,违者将依法追究法律责任。
[闽ICP备07502384号]
Copyright © 2022 海峡都市报社, All Rights Reserved