首页 > 教育 > 新闻详情

福建首批学科类校外培训机构“白名单”公布

2023-12-27 来源:智慧海都

为认真贯彻落实国家“双减”政策,强化对学科类校外培训机构的日常监督管理,帮助学生及家长理性选择合法合规的学科类校外培训机构,切实维护广大学生家长的合法权益,省“双减”办公布我省各地面向中小学生的首批学科类校外培训机构“白名单”,欢迎社会各界监督。


白名单实行动态管理,将根据日常监管和年检等情况进行更新。各地加强对现有学科类校外培训机构的日常监管,发现问题及时督促整改,对条件不合规或存在违法违规行为的培训机构不得列入白名单;发现白名单中的机构有违法违规行为,要将其从白名单上清除。


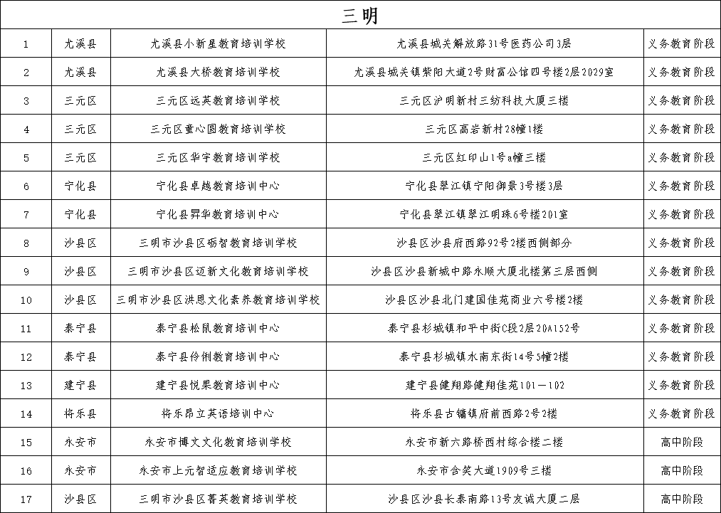
首批学科类校外培训机构“白名单”


图片


图片


图片


图片


图片


图片


图片


图片


图片


图片


图片

长按二维码查看详情


省“双减"办还就相关事项提示如下:


1.理性选择校外培训。 家长要充分尊重孩子的意愿,尊重孩子的差异性和个性化发展,从孩子的兴趣和需求出发,理性选择校外培训。确有参加校外培训需求的,要选择有资质的培训机构并查验授课教师是否拥有相应课程的教师资格证书。


2.规范签订书面合同。在培训前,应与培训机构签订教育部和市场监管总局联合印发的《中小学生校外培训服务合同(示范文本)》(2021修订版),并主动索要正规的收费发票。


3.慎重缴纳培训费用。根据规定,面向义务教育阶段的学科类校外培训收费实行政府指导价管理,收费标准、退费流程、监管银行及账号等信息须在培训机构显著位置公示。机构一次性收费不得超过三个月或60课时。建议家长在教育部开发的“校外培训家长端”官方APP上选课缴费,退费更有保障。


4.严格遵守培训时间。学科类培训机构不得超标超前开展培训,严禁占用国家法定节假日、休息日及寒暑假组织培训。线下培训每课时为45分钟,结束时间不得晚于20点30分。


5.主动举报违规培训。省教育厅集中公布全省学科类校外培训监督举报方式。如发现违法违规培训问题线索,请积极向教育行政部门或其他有关主管部门举报。


小贴士


所谓学科类校外培训,即针对道德与法治、语文、历史、地理、数学、外语(英语、日语、俄语)、物理、化学、生物等学科国家课程标准规定的学习内容进行的校外培训。在开展校外培训时,体育(或体育与健康)、艺术(或音乐、美术)学科,以及综合实践活动(含信息技术教育、劳动与技术教育)等按照非学科类进行管理。



来源:福建教育微言

编辑:丁小燕

责任编辑: 海峡都市报

相关推荐
文章不错,点个赞吧!
网友评论: 已有条评论
返回顶部
海峡都市报官网归海峡都市报社版权所有,未经海峡都市报社书面授权,
不得转载、摘编或以其他方式使用和传播,违者将依法追究法律责任。
[闽ICP备07502384号]
Copyright © 2022 海峡都市报社, All Rights Reserved