首页 > 教育 > 新闻详情

8部门发文,推动职业教育产教融合高质量发展

2023-06-15 来源:智慧海都

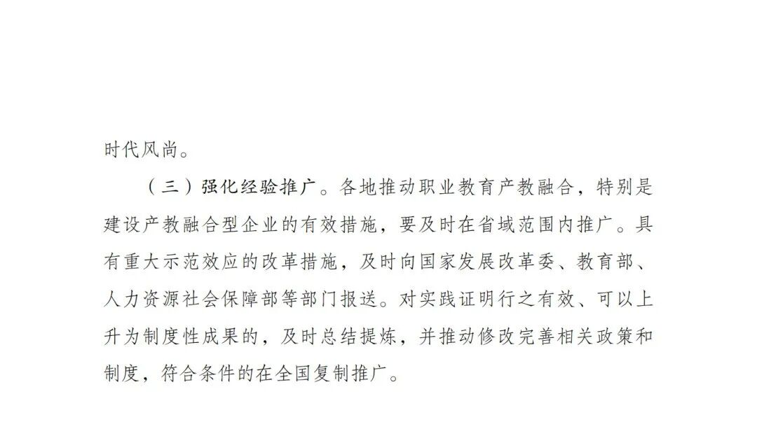
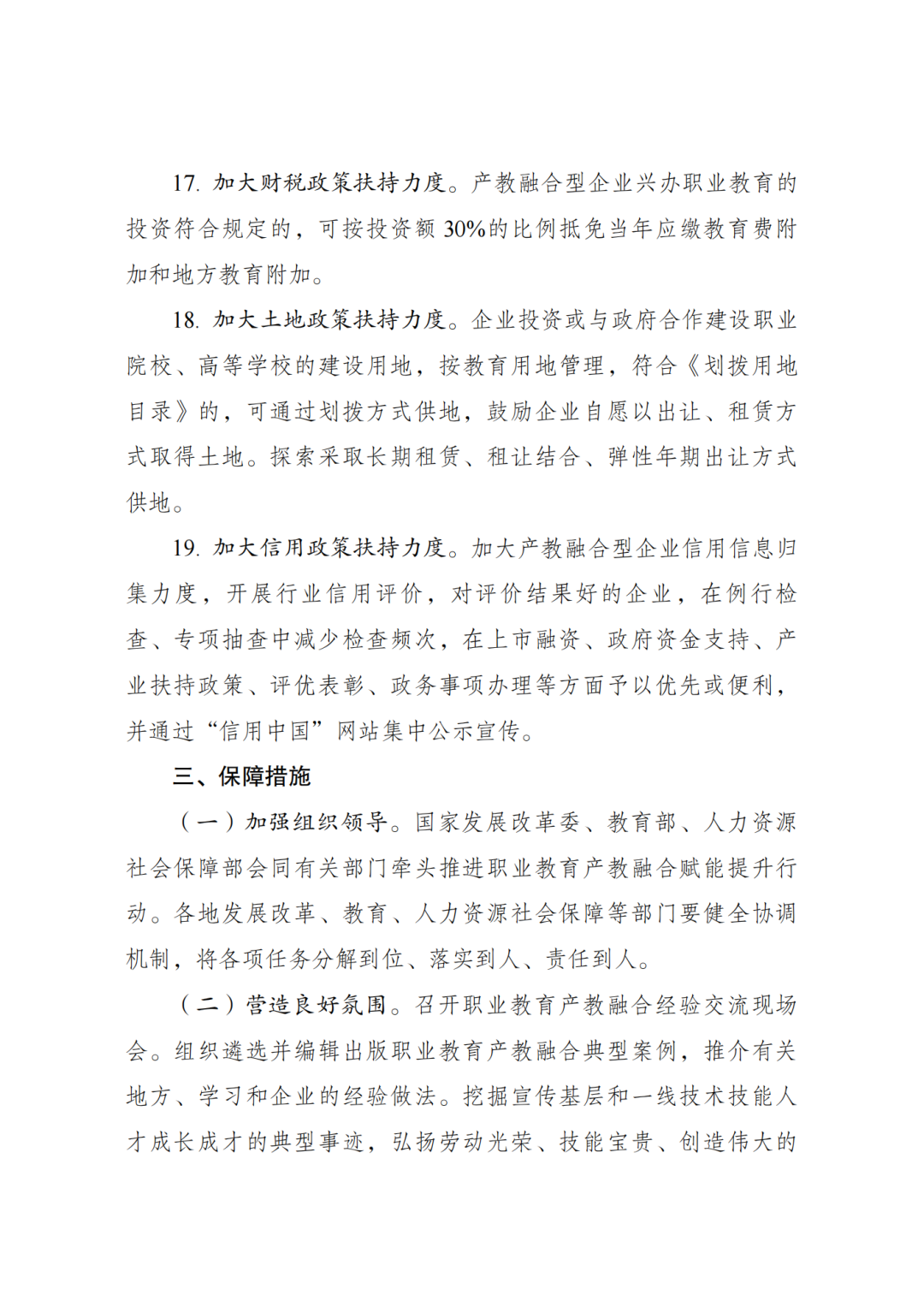
为推动职业教育产教融合高质量发展,近日,国家发改委、教育部、工信部、财政部、人社部、自然资源部、中国人民银行、国务院国资委 等8部门联合印发《职业教育产教融合赋能提升行动实施方案(2023—2025年)》,明确2025年国家产教融合试点城市达到50个左右、在全国建设培育1万家以上产教融合型企业等一系列目标。


图片


一起来看《实施方案》——

图片

图片

图片

图片

图片

图片

图片


来源:国家发展和改革委员会网站、微言教育

编辑:丁小燕

责任编辑: 海峡都市报

相关推荐
文章不错,点个赞吧!
网友评论: 已有条评论
返回顶部
海峡都市报官网归海峡都市报社版权所有,未经海峡都市报社书面授权,
不得转载、摘编或以其他方式使用和传播,违者将依法追究法律责任。
[闽ICP备07502384号]
Copyright © 2022 海峡都市报社, All Rights Reserved