首页 > 文旅 > 新闻详情

故宫新规!这些禁带!禁止商拍

2023-06-15 来源:智慧海都

6月30日起,《故宫博物院参观须知》及《故宫博物院禁止携带物品目录》将正式施行。


《故宫博物院参观须知》显示,故宫博物院未授权任何第三方机构或个人代理门票(大门票和钟表馆、珍宝馆及展览预约)业务,为避免经济损失,游客务必通过官方渠道“故宫博物院”小程序预约门票及展览。


订票、检票须知


1.故宫博物院周一闭馆,法定节假日除外。


2.故宫博物院不售当日票,所有观众 (含享受优惠政策的观众及陪护人)须实名预约参观,年票观众须至少提前一日登记参观。


3.内地观众使用身份证,非内地观众使用港澳居民来往内地通行证、台湾居民来往大陆通行证、港澳台居民居住证、外国人永久居留身份证或护照订票、检票,同一证件每个参观日仅能预约一张门票。


4.观众务必携带预约时使用的有效证件原件由午门(故宫南门)检票入院。


5.门票 (大门票和钟表馆、珍宝馆及展览预约),应于参观前7日20:00开始预约,限参观当日使用有效。门票一经检票,不予退票。


6.未使用的门票(大门票和钟表馆、珍宝馆及展览预约)可于参观前一日24:00前通过原订票渠道退票,不计爽约;参观当日20:00前仍可退票,但计1次爽约;参观当日20:00后不可退票退款,且计1次爽约。年票观众已登记但未检票的大门票可于参观当日20:00前通过原订单渠道取消,不计爽约。


7.部分展览须预约,以预约页面信息为准。预约政策可能会因开放管理要求临时调整。如需退订,于参观前一日24:00前通过原订票渠道退订,不计爽约。逾期未退订,计1次爽约。


8.每人每日最多计1次爽约,180日内累计爽约3次,从第3次爽约的次日起,60日内将无法预约故宫博物院门票及展览。


9.门票退款将在退订之日起5个工作日内原路返还至付款账户。


10.如需发票,于预约之日起一个月内持预约时使用的有效证件原件到端门广场西侧观众服务中心票务窗口办理或致电客服咨询。


11.端门广场西侧观众服务中心票务窗口,钟表馆、珍宝馆“综合服务窗口”工作时间:


旺季 (4月1日-10月31日) 08:30-16:10

淡季 (11月1日-3月31日) 08:30-15:40


12.客服电话: 400-950-1925

工作时间: 08:00-20:00(全年无休)


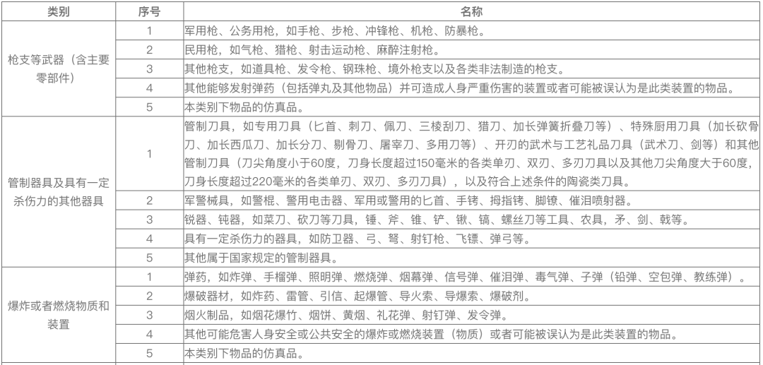
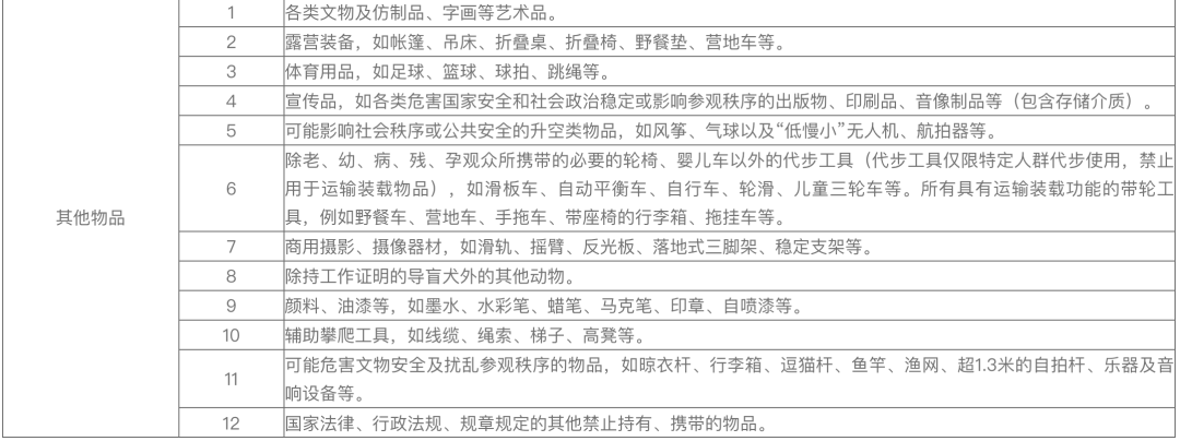
故宫博物院

禁止携带物品目录


图片

图片

图片


对安检发现的管制物品,交由公安机关处理;上述其他禁止携带物品,游客按照故宫博物院管理规定自行处理,符合存包标准的可寄存;无法处理的,院方将协助办理退票手续。


寄存须知


故宫博物院提供包裹寄存及免费托运服务,需寄存符合标准的物品,配合二次开箱查验并登记联系信息。


1.存、取包时间:


4月1日至10月31日

存包时间08:30—16:00

取包时间09:30—17:10

11月1日至次年3月31日

存包时间08:30—15:30

取包时间09:30—16:40


2.存、取包处位置:存包处位于端门广场西侧观众服务中心寄存处,取包处位于神武门内广场西侧。


3.寄存标准:行李箱、20寸及以上尺寸的大型包裹。


4.禁存物品:现金、手表、电脑、数码产品、金银首饰等各种贵重物品,以及各种易燃、易爆、易损、易碎及带异味物品、食品等。


5.存包牌(单)为唯一取包凭证,需妥善保管。因存包牌(单)丢失造成财物损失,故宫博物院不承担责任。


6.故宫博物院仅提供临时寄存服务,寄存人于当日闭馆前将寄存包裹取走,逾期未取走的,将移交有关部门处理。因逾期未领取造成财物损失的,故宫博物院不承担责任。


院内参观须知


1.爱护故宫世界文化遗产,故宫博物院内全范围禁止吸烟;禁止攀爬古建筑、陈设文物、假山石、古树名木等;禁止触摸、刻划、涂污古建、文物和展品。


2.文明有序参观,禁止追逐嬉戏、大声喧哗、乐器演奏、音响外放、长时间占用公共设施及公共空间。


3.爱护公共环境,勿践踏草坪、攀折花木,禁止随地吐痰、便溺。


4.自觉维护展厅参观秩序,禁止在展厅内开展自媒体直播、录播活动;禁止在展厅内饮食、架设画架;禁止在展厅内使用闪光灯、自拍杆及支架类摄影器材拍摄。


5.禁止乞讨、卖艺、拉横幅,禁止散发、悬挂、粘贴广告等,禁止开展违背公序良俗的活动或行为。


6.未经故宫博物院允许,禁止进行各类表演、宣传、采访、社会调查、宗教活动、售卖商品或服务、商业性拍摄等非参观游览活动。


7.如有以上或其他影响古建、文物、观众安全及参观秩序的行为,故宫博物院有权劝阻和制止。对情节严重者,将记录“不文明游客信息”并报文化和旅游主管部门,一经形成“旅游不文明行为记录”,将在相应期限内禁止其入院参观;对涉嫌违法行为的将交由公安机关处理。


8.树立环保意识,响应“故宫零废弃”倡议,按照垃圾分类规则投放废弃物。


9.故宫博物院内多台阶、陡坡、路面不平处,注意警示标识。勿在屋檐下、树木旁、山石附近、通道狭窄处长时间逗留。


10.如遇各类突发事件、意外情况或极端天气,遵从工作人员引导或广播提示,有序疏散。



来源:人民旅游

编辑:丁小燕

责任编辑: 海峡都市报

相关推荐
文章不错,点个赞吧!
网友评论: 已有条评论
返回顶部
海峡都市报官网归海峡都市报社版权所有,未经海峡都市报社书面授权,
不得转载、摘编或以其他方式使用和传播,违者将依法追究法律责任。
[闽ICP备07502384号]
Copyright © 2022 海峡都市报社, All Rights Reserved