首页 > 文旅 > 新闻详情

新增12家国家5A级旅游景区!心动了心动了!

2022-12-07 来源:智慧海都


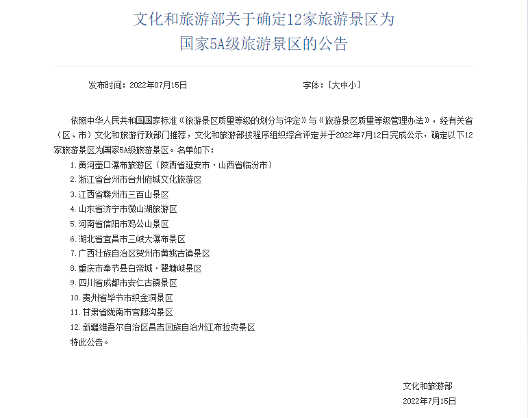
依照中华人民共和国国家标准《旅游景区质量等级的划分与评定》与《旅游景区质量等级管理办法》,经有关省(区、市)文化和旅游行政部门推荐,文化和旅游部按程序组织综合评定并于2022年7月12日完成公示,确定以下12家旅游景区为国家5A级旅游景区。名单如下:


1.黄河壶口瀑布旅游区

(陕西省延安市·山西省临汾市)


图片


图片


2.浙江省台州市

台州府城文化旅游区


图片


图片


3.江西省赣州市

三百山景区


图片


图片


4.山东省济宁市

微山湖旅游区


图片

图片


5.河南省信阳市

鸡公山景区


图片


图片


6.湖北省宜昌市

三峡大瀑布景区


图片


图片


7.广西壮族自治区

贺州市黄姚古镇景区


图片


图片


8.重庆市奉节县

白帝城·瞿塘峡景区


图片


图片


9.四川省成都市

安仁古镇景区


图片


图片


10.贵州省毕节市

织金洞景区


图片


图片


11.甘肃省陇南市

官鹅沟景区


图片


图片


12.新疆维吾尔自治区

昌吉回族自治州江布拉克景区


图片


图片



图片

网站截图



来源:央广网

编辑:梁渠

责任编辑: liangq

相关推荐
文章不错,点个赞吧!
网友评论: 已有条评论
返回顶部
海峡都市报官网归海峡都市报社版权所有,未经海峡都市报社书面授权,
不得转载、摘编或以其他方式使用和传播,违者将依法追究法律责任。
[闽ICP备07502384号]
Copyright © 2022 海峡都市报社, All Rights Reserved