首页 > 金融 > 新闻详情

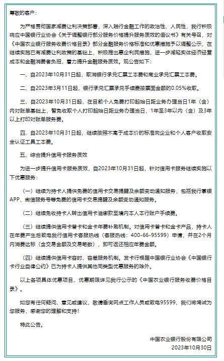
多家银行,集体宣布!

2023-11-15 来源:智慧海都 阅读量:24262

继10月底工行、农行、中行、建行、交行、邮储六大国有行集体发布减费让利措施后,部分银行细则来了!


多家银行宣布上调信用卡还款容差,还款低于100元不等于逾期,信用卡每月少还100元内视同全额还款。


中国银行最新宣布:限时减免!


11月13日,中国银行发布公告,再次对信用卡服务进行减费让利,其中包括转账转出手续费、信用卡换卡、补发卡手续费等多项费用的限时减免。


中国银行表示,本次部分费用减免为阶段性费用优惠,时间为2024年1月1日至12月31日。

图片

图片来源:中国银行网站


值得注意的是,10月30日,中国银行便公告称综合提升信用卡服务质效,将在11月底前提升容差服务限额至100元。


多家银行宣布调整


除了中国银行,工商银行、建设银行、农业银行、平安银行等多家银行宣布上调信用卡还款容差。


交通银行、邮储银行信用卡优惠措施和实施时间另行告知。


工商银行


图片

图片来源:工商银行网站


工行公告指出,自2023年10月31日起,如持卡人当期未全额还款,且未归还部分小于100元(或等值外币)时,视同持卡人正常全额还款。


自2024年1月11日起,免收持卡人转出信用卡溢缴款至境内本人本行账户手续费。


建设银行


图片

图片


农业银行


图片


农行公告指出,自2023年10月31日起,继续为持卡人提供免费的信用卡交易提醒及余额变动通知服务;免收持卡人转出信用卡溢缴款至境内本人本行账户手续费;继续提供信用卡普卡和金卡年费补刷机制;继续提供信用卡容时、容差服务机制。


平安银行


部分股份行也进行了跟进,如11月3日,平安银行发布关于信用卡还款容差调整的公告,称自今年12月21日起,该行信用卡还款容差由30元(含人民币30元或美金6元)调整至100元(含人民币100元或美金20元),且该服务无需主动申请。

图片

中信银行


中信银行公告显示,目前承兑汇票工本费为0.48元/份,年底前将取消此工本费;年底前将遵循倡议,提升信用卡容差服务限额至100元。


还款低于100元不等于逾期


10月12日,中国银行业协会发布《倡议书》:


图片图源:中国银行业协会


主要有五内容:

1、取消商业汇票工本费

2、降低银行承兑汇票手续费

3、减免个人存款账户对账单打印费

4、对安全认证工具工本费实施成本定价方式

5、综合提升信用卡服务质效


就在《倡议书》公开的第二天,包括工商银行、农业银行、中国银行、建设银行、邮储银行等在内的多家国有大行陆续发布有关公告,积极响应减费让利的行业倡议。


关于“建立信用卡容时、容差服务机制”,《倡议书》提及,鼓励各信用卡发卡行为持卡人提供容时服务,如提供3天的还款宽限期服务。同时,为持卡人提供容差服务,如持卡人当期未全额还款,且未归还部分小于限定金额,限定金额一般不低于100元(或等值外币)时,应当视同持卡人正常全额还款等。


来源:福建日报

编辑:梁渠

责任编辑: 海峡都市报

相关推荐
文章不错,点个赞吧!
网友评论: 已有条评论
返回顶部
海峡都市报官网归海峡都市报社版权所有,未经海峡都市报社书面授权,
不得转载、摘编或以其他方式使用和传播,违者将依法追究法律责任。
[闽ICP备07502384号]
Copyright © 2022 海峡都市报社, All Rights Reserved