首页 > 金融 > 新闻详情

4000亿元特别国债,到期续作!

2024-08-21 来源:智慧海都 阅读量:24303

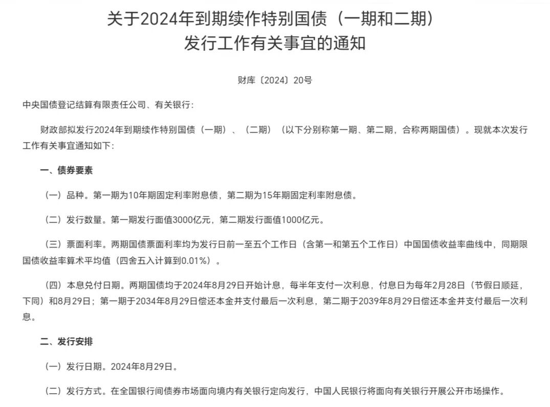
近日,财政部发布通知表示,拟于8月29日发行2024年到期续作特别国债(一期)、(二期)(以下分别称第一期、第二期,合称两期国债)。


据悉,第一期为10年期固定利率附息债,发行面值3000亿元;第二期为15年期固定利率附息债,发行面值1000亿元。两期国债在全国银行间债券市场面向境内有关银行定向发行,中国人民银行将面向有关银行开展公开市场操作。


图片


财政部明确,两期国债票面利率均为发行日前一至五个工作日(含第一和第五个工作日)中国国债收益率曲线中,同期限国债收益率算术平均值(四舍五入计算到0.01%)。


两期国债均于2024年8月29日开始计息,每半年支付一次利息,付息日为每年2月28日(节假日顺延,下同)和8月29日;第一期于2034年8月29日偿还本金并支付最后一次利息,第二期于2039年8月29日偿还本金并支付最后一次利息。


关于两期国债的发行背景,财政部有关负责人介绍,2007年,经国务院同意和全国人大常委会批准,财政部发行了1.55万亿元特别国债,作为中国投资有限责任公司的资本金来源。期限主要为10年、15年,2017年起陆续到期。2017年和2022年上述部分特别国债到期时,财政部向有关银行定向发行特别国债偿还。对于2024年8月29日即将到期的4000亿元特别国债,财政部将延续以前年度做法,继续采取滚动发行的方式,向有关银行等额定向发行2024年到期续作特别国债,所筹资金用于偿还当月到期本金。 


值得关注的是,2024年到期续作的4000亿元特别国债将在全国银行间债券市场面向有关银行定向发行,发行过程不涉及社会投资者,个人投资者不能购买。2024年到期续作特别国债是原特别国债的等额滚动发行,仍与原有资产负债相对应,不增加财政赤字。


来源:金融时报

编辑:梁渠

责任编辑: 海峡都市报

相关推荐
文章不错,点个赞吧!
网友评论: 已有条评论
返回顶部
海峡都市报官网归海峡都市报社版权所有,未经海峡都市报社书面授权,
不得转载、摘编或以其他方式使用和传播,违者将依法追究法律责任。
[闽ICP备07502384号]
Copyright © 2022 海峡都市报社, All Rights Reserved