
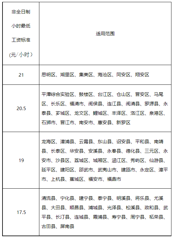
经省政府同意,福建省人社厅日前印发《关于公布我省最低工资标准的通知》,决定从2022年4月1日起,调整全省各地最低工资标准。调整后福建省月最低工资标准保留四个档,分别为2030元、1960元、1810元、1660元;非全日制用工小时最低工资标准也相应设四个档,分别为21元、20.5元、19元、17.5元。与调整前相比,月最低工资标准各档平均值平均增幅为14.59%,年均增幅6.24%。
最低工资标准是指劳动者在法定工作时间内,或依法签订的劳动合同约定的工作时间内提供了正常劳动的前提下,用人单位依法应当支付的最低劳动报酬。最低工资标准一般采取月最低工资标准和小时最低工资标准两种形式,月最低工资标准适用于全日制就业劳动者,小时最低工资标准适用于非全日制就业劳动者。
最低工资不包括延长工作时间工资;劳动者在中班、夜班、高温、低温、井下、有毒有害等特殊工作环境、条件下的津贴;法律、法规和国家规定的劳动者福利待遇等。福建省月最低工资标准包含社会保险和住房公积金个人缴费部分,非全日制用工小时最低工资标准包含社会保险单位和个人缴费部分。
注: 上述最低工资标准包含社会保险和住房公积金个人缴费部分。
注:上述非全日制小时最低工资标准包含社会保险单位和个人缴费部分。
点击链接查看政策详情:
http://rst.fujian.gov.cn/zw/zfxxgk/zfxxgkml/zyywgz/ldgx/202112/t20211222_5798278.htm
来源:福建日报、福建电视台综合频道
编辑:丁小燕
文章不错,点个赞吧!