首页 > 金融 > 新闻详情

多家银行下调限额!什么情况?

2023-08-18 来源:智慧海都 阅读量:22577

近日,多家银行陆续发布了关于调整非柜面渠道交易限额的公告,包括中国建设银行内蒙古分行、青岛银行、中国银行天津分行、南京银行、樟树农商银行、梁山农商银行等。


对于下调原因,多家银行在公告中解释称,主要是为防范资金遭受诈骗损失,落实个人银行账户分类分级管理要求等。


根据账户历史使用情况个性化调整


各家银行调整限额的账户有所不同。比如,青岛银行调整对象为对公账户,中国银行天津分行、中国建设银行内蒙古分行、樟树农商银行、梁山农商银行等调整对象为个人银行结算账户,大多根据账户的历史使用情况进行个性化调整。


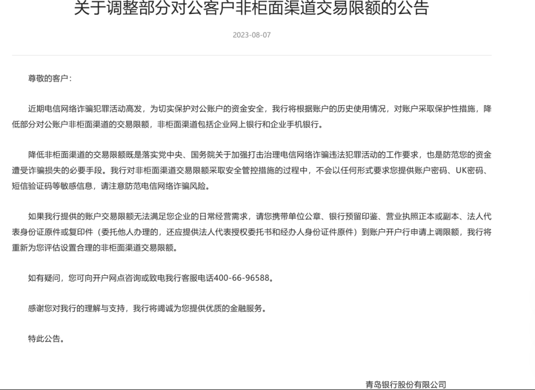
青岛银行公告称,为切实保护对公账户的资金安全,该行将根据账户的历史使用情况,对账户采取保护性措施,降低部分对公账户非柜面渠道的交易限额,非柜面渠道包括企业网上银行和企业手机银行。


图片

来源:青岛银行


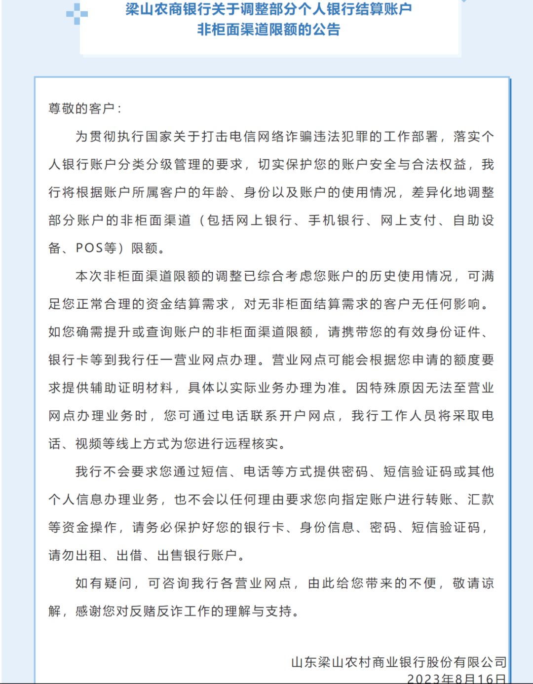
梁山农商银行公告显示,该行将根据账户所属客户的年龄、身份以及账户的使用情况,差异化地调整部分账户的非柜面渠道(包括网上银行、手机银行、网上支付、自助设备、POS等)限额。


图片

来源:梁山农商银行


防范资金遭受诈骗损失


多家银行公告称,调整原因是为加强打击治理电信网络诈骗违法犯罪活动,防范资金遭受诈骗损失。同时也是为了落实个人银行账户分类分级管理的要求。需注意,在对非柜面渠道交易限额采取安全管控措施过程中,银行不会以任何形式要求客户提供账户密码、UK密码、短信验证码等敏感性信息,注意防范电信网络诈骗风险。


人民银行《关于改进个人银行账户分类管理有关事项的通知》中明确,切实引导个人通过账户分类管理制度保护账户资金和信息安全。银行应当加强对Ⅱ、Ⅲ类户异常开立和可疑交易的监测。


事实上,银行调整交易限额并非最近才开始,而是一直以来都存在。不同银行会根据用户使用情况、监管政策和风险防范等因素进行动态调整。IPG中国首席经济学家柏文喜表示,银行设定合理的交易限额有利于对非柜面网点和自身流动性进行更好的管理,但也需要在客户资金方便和安全之间做好平衡,加强用户宣导,引导超额需求转向柜面服务。


相关银行提示,若账户交易限额无法满足资金结算需求,对公账户客户可以携带单位公章、银行预留印鉴、营业执照正本或副本、法人代表身份证原件或复印件(委托他人办理的,还应提供法人代表授权委托书和经办人身份证件原件)到账户开户行申请上调限额。个人银行账户客户可以携带本人身份证件与借记卡至附近网点查询或办理;如有大额交易需求,请一并携带相关交易佐证材料。如有疑问,可咨询开户行营业网点。



来源:中国证券报

编辑:丁小燕

责任编辑: 海峡都市报

相关推荐
文章不错,点个赞吧!
网友评论: 已有条评论
返回顶部
海峡都市报官网归海峡都市报社版权所有,未经海峡都市报社书面授权,
不得转载、摘编或以其他方式使用和传播,违者将依法追究法律责任。
[闽ICP备07502384号]
Copyright © 2022 海峡都市报社, All Rights Reserved