首页 > 金融 > 新闻详情

六大行齐发公告

2024-05-28 来源:智慧海都 阅读量:28825

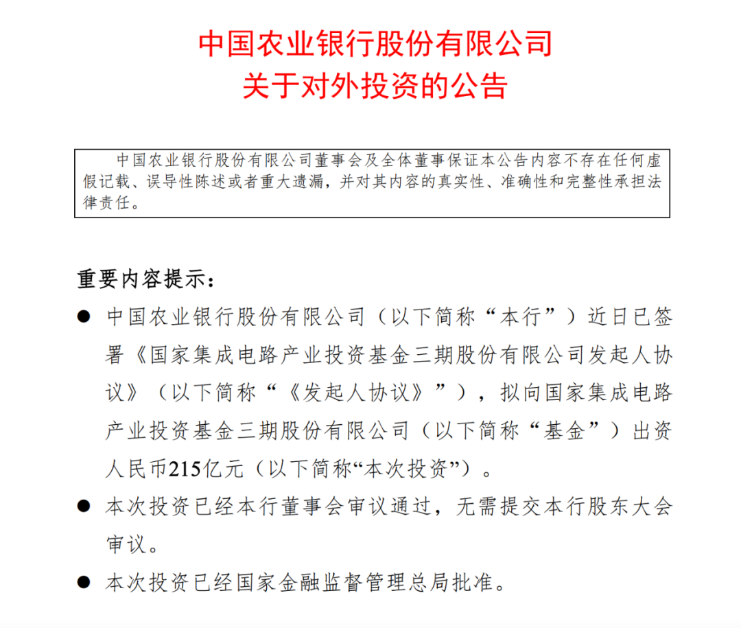
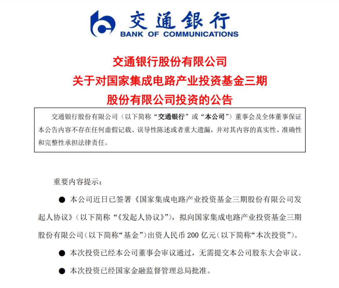
5月27日晚间,工商银行、农业银行、中国银行、建设银行、交通银行、邮储银行分别发布了对外投资公告。


图片

图片

图片

图片


图片


图片


公告显示,六家国有大行均于近日签署了《国家集成电路产业投资基金三期股份有限公司发起人协议》,拟向国家集成电路产业投资基金三期股份有限公司(以下简称“大基金三期”)出资。


国家企业信用信息公示系统的公开信息显示,大基金三期成立于5月24日,由中华人民共和国财政部等19家机构共同出资设立,注册资本为人民币3440亿元,经营范围包括私募股权投资基金管理,创业投资基金管理服务,以私募基金从事股权投资、投资管理、资产管理等活动,企业管理咨询。


据悉,大基金三期的设立,旨在引导社会资本加大对集成电路产业的多渠道融资支持,重点投向集成电路全产业链。


根据六家银行发布的公告,六大行本次投资资金均为自有资金,六大行的拟出资金额合计为1140亿元。其中,工商银行、农业银行、中国银行、建设银行分别拟出资人民币215亿元,持股比例6.25%;交通银行拟出资人民币200亿元,持股比例5.81%;邮储银行拟出资人民币80亿元,持股比例2.33%。


目前,六大行的本次投资均已经国家金融监督管理总局批准。


对于本次投资,六大行均在公告中表示,这是他们结合国家对集成电路产业发展的重大决策、自身的发展战略及业务资源作出的重要布局,是六大行服务实体经济、推动经济和社会可持续发展的战略选择,是他们践行大行担当的又一大举措,对于推动自身金融业务发展具有重要意义。


来源:金融时报

编辑:梁渠

责任编辑: 海峡都市报

相关推荐
文章不错,点个赞吧!
网友评论: 已有条评论
返回顶部
海峡都市报官网归海峡都市报社版权所有,未经海峡都市报社书面授权,
不得转载、摘编或以其他方式使用和传播,违者将依法追究法律责任。
[闽ICP备07502384号]
Copyright © 2022 海峡都市报社, All Rights Reserved