首页 > 金融 > 新闻详情

六大银行集体宣布!

2023-10-31 来源:智慧海都 阅读量:27492

中国工商银行、中国农业银行、中国银行、中国建设银行、交通银行和中国邮政储蓄银行10月30日分别发布公告,在继续实施已有减费让利政策的基础上,积极推出惠企利民措施,进一步减轻实体经济经营成本和金融消费者负担。


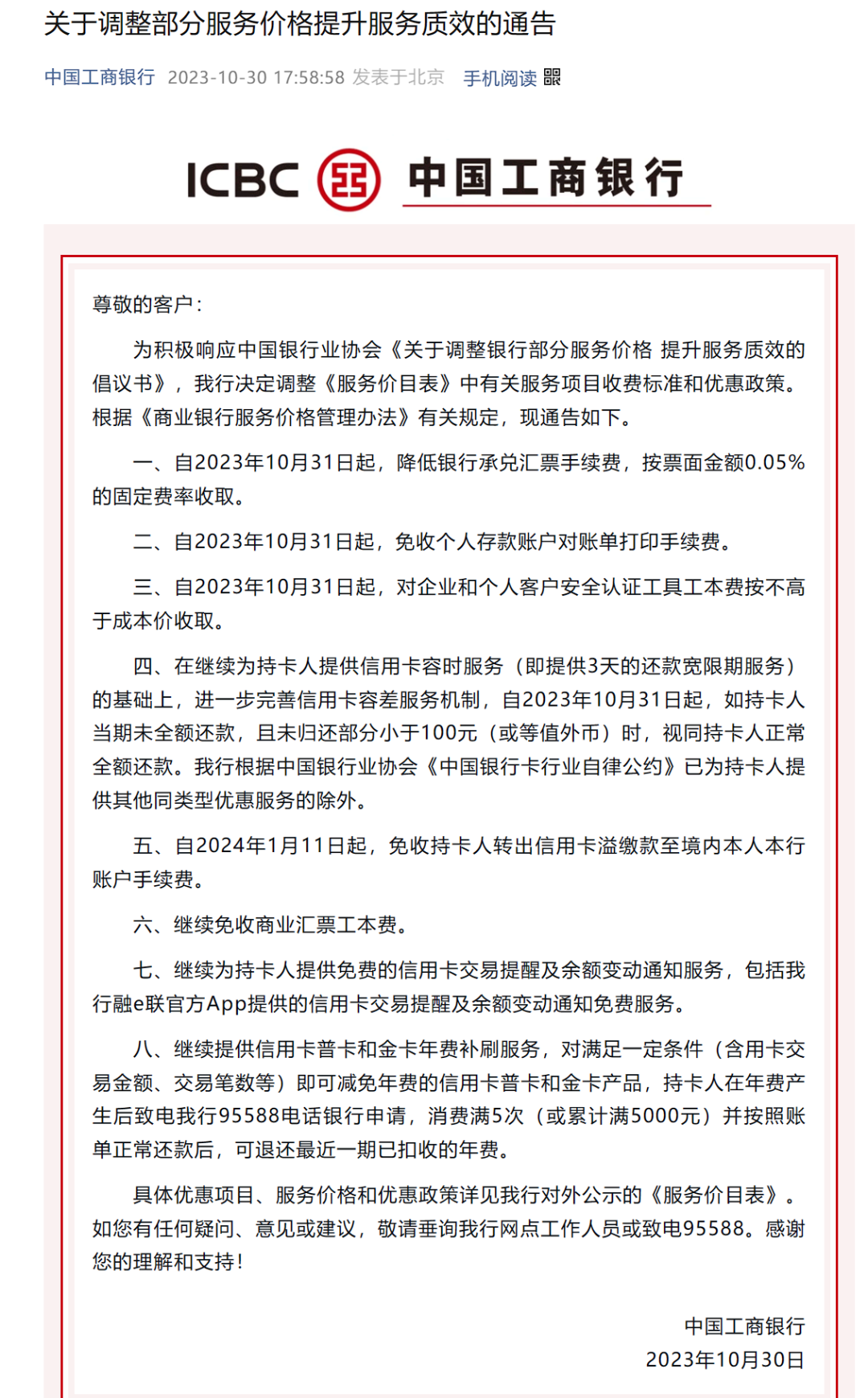
中国工商银行



中国农业银行


一、自2023年10月31日起,取消银行承兑汇票工本费和商业承兑汇票工本费。


二、自2023年3月11日起,银行承兑汇票承兑手续费按票面金额的0.05%收取。


三、自2023年10月31日起,在目前个人免费打印起始日距业务办理当日1年(含)内对账单基础上,暂免收取个人打印起始日距业务办理当日,1年至3年以内(含)及3年以上打印对账单服务费。


四、自2023年10月31日起,继续按照不高于成本价的标准向企业和个人客户收取安全认证工具工本费。


中国银行


图片

图片


中国建设银行


图片


交通银行


图片


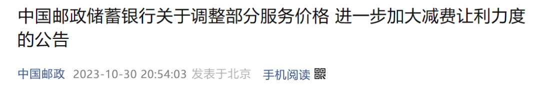
中国邮政储蓄银行


图片

图片


来源:央视新闻客户端

编辑:梁渠

责任编辑: 海峡都市报

相关推荐
文章不错,点个赞吧!
网友评论: 已有条评论
返回顶部
海峡都市报官网归海峡都市报社版权所有,未经海峡都市报社书面授权,
不得转载、摘编或以其他方式使用和传播,违者将依法追究法律责任。
[闽ICP备07502384号]
Copyright © 2022 海峡都市报社, All Rights Reserved